Mapa Conceptual De Vicente Fox
Reduccin de la inflacin. Mapa base mapa satelital mapa de google mapa de contorno.
Mapaconceptual Luis Felipe Calderon
Aumento de la productividad.

Mapa conceptual de vicente fox. VICENTE FOX QUEsADA 1. Sin embargo muy pronto su popularidad se fue minando principalmente por desacuerdos en torno al cambio que significaba su presidencia siendo criticado por la oposición por supuestos actos irresponsables de su partecita requerida Aconsejado por. Apoyo para la Continuidad de Estudios.
Mapa y foto satelital de Vicente Fox Copainalá Disfruta del placer de navegar por una foto satelital de tu pueblo para poder ver de cerca una casa el colegio donde estudiaste o un lugar concreto. Palabras enlace Preposiciones Conceptos Concreta la atención de los contenidos Relaciona los terminos. Vicente Fox Quesada el hombre que gobernó México del 2000 al 2006 así como su esposa la exprimera dama Marta Sahagún causaron revuelo en las redes sociales ayer por la tarde cuando se dio a conocer que los dos se habían contagiado de coronavirusNo obstante lo que más levantó las alertas del mundo de la política fue que ambos se encontraban internados en el Hospital Ángeles de.
Mapa conceptual de vicente fox. VICENTE FOX Vicente Fox asumió la presidencia con uno de los índices de popularidad más altos en la historia reciente de México. 3 617 palabras Publicado.
Mapa geográfico y físico de Playa Vicente Fox. Dónde está Vicente Fox. POLITICA ECONOMICA DE VICENTE FOX.
El dos de julio de dos mil ganó las elecciones presidenciales. Playa está ubicado en Veracruz de Ignacio de la Llave MéxicoPlaya Vicente Fox se encuentra localizado a 9 km de la Aeropuerto Internacional de Veracruz y a 5 km de la UVMEl cámping más cercano Xanath Parque Ecológico e encuentra a 195 km. Politica En mil novecientos noventa y cinco Vicente fue gobernador de Guanajuato.
Sexenio Vicente Fox Quezada. Desaparece de Twitter tras conocerse que lo investigan por defraudación fiscalSUSCRIBETE A NUESTRO CANAL DE YOUTUBEhttpsww. Aumento del ahorro interno.
Conseguir desarrollo social justo y equilibrado generara mayor número de empleos para mejorar el nivel de vida y eliminar gradualmente las desigualdades de nuestra sociedad superando las lacras dela pobreza se abatiría el problema de inseguridad. Vicente Fox contaba con 7 puntos principales para su poltica econmica. GOBIERNO DE VICENTE FOX QUESADA 2000 - 2006 ASPECTOS POLÍTICOS ASPECTOS POLÍTICOS ASPECTOS SOCIALES Su parte Vicente Fox apoyó a su esposa Martha Sahagún cuyo activismo en en su organización Vamos México _ fue mal visto por estudiosos y críticos pues era indudable que se.
Vicente Fox Quesada Vicente fue el presidente de México por seis años La Vida De Vicente Vicente Fox Quesada Vicente Fox Quesada. A través del siguiente mapa puedes con los controles de la zona superior izquierda hacer zoom acercándote. Created with Raphaël 210.
Otros mapas de Playa Vicente Fox. Sexenio De Vicente Fox Quesada. Created with Raphaël 230.
MAPA MENTAL ANALISIS FODA FORTALEZAS Capacidades diferencias emplazamiento calidad OPORTUNIDADES Alianzas leyes canales de distribución desarrollo DEBILIDADES Recursos reputaciónemplazamiento calidad AMENAZAS Alianzas productos nuevos Leyes Metodología de estudio de la situación de una empresa o un. Apoyo a pequeas y medianas empresas. Mapa Conceptual Técnica para el aprendizaje significativo Recurso esquemático Representa conjunto de significados Relaciona conceptos Estrategia de aprendizaje Esta compuesto por.
Su abuelo paterno José Luis Fox Flach nació bajo el nombre de Joseph Louis Fuchs en Cincinnati Ohio Estados Unidos hijo de. Becas Otorgadas por Nivel Educativo. Agencia Federal de Investigación Alejandro Toledo Manrique Alemania Alianza por el Cambio Alianza por México América Latina Andrés Manuel López Obrador.
21 de noviembre de 2010. Vicente Fox originario de la ciudad de México nació el 2 de julio de 1942Es el segundo de nueve hijos del matrimonio de José Luis Fox de oficio agricultor y doña Mercedes QuesadaSiendo niño se trasladó junto con su familia al Rancho San Cristóbal en el municipio de San Francisco del Rincón en el estado de Guanajuato donde tuvo oportunidad de. El lunes tres de abril de 2006 la Suprema Corte a solicitud de la Cámara de Diputados ratificó la suspensión de los spots del presidente Vicente Fox en que personalmente difundía sus obras.
2000-2006 tres acciones Modelo Estratégico de Innovación Gubernamental Programa Nacional de Combate a la Corrupción y Fomento a la Transparencia y el Desarrollo Administrativo y la integración de todas las acciones de mejoramiento de la administración pública federal en la Agenda de Buen Gobierno. Mapas Mentales Similares Esbozo del Mapa Mental. Vicente Fox Quesada nació el 2 de julio de 1942 en la Ciudad de México Su madre Mercedes Quesada Etxaide nació en San Sebastián Guipúzcoa España el 11 de mayo de 1919 emigró a México a temprana edad.
Análisis de la figura del veto RESUMEN EJECUTIVO En el desarrollo del presente trabajo de investigación relativo a la figura del Veto que son las observaciones que realiza el Ejecutivo sobre un proyecto de Ley o Decreto aprobado por el Congreso de la Unión se abordan entre otras las siguientes secciones. Vicente Fox Quezada 2000 - 2006 por Danny HO. Vicente Fox Quesada Ciudad de México 2 de julio de 1942 es un político y empresario mexicano quien fue militante del Partido Acción Nacional.
Mapa Mental Escuelas Del Pensamiento Contable Y Su Evolucion Contabilidad Negocios
Alternancia Politica En Mexico Mapa Mental

Leyes Especiales Federales En Mapas Conceptuales Parte 7
Historia De La Corrupcion En Mexico Mapa Mental
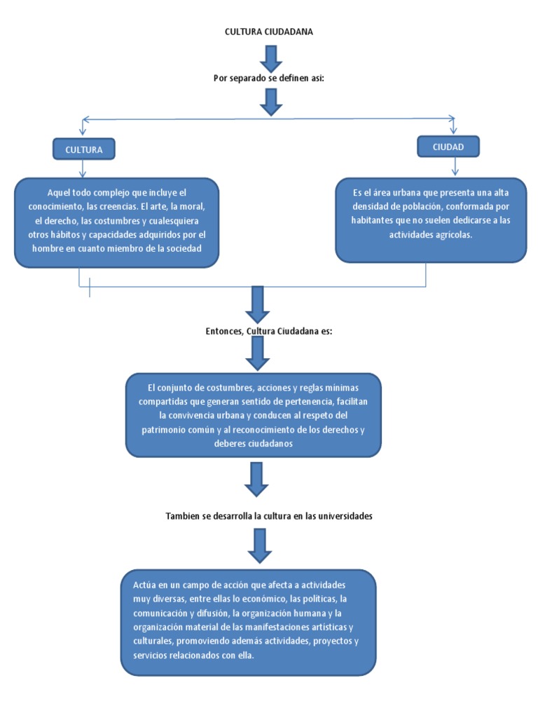
Cultura Ciudadana Mapa Conceptual G Moralidad Politica

Mapa Conceptual Globalizacion Y Neoliberalismo Pdf Docer Com Ar
Vicente Fox Quezada 2000 2006 Mindmeister Mapa Mental
Planes Sexenales Planes Nacionales De D Mapa Mental

Gobierno De Vicente Fox By Sofia Jardon Pizano On Prezi Next
El Regimen Politico En Mexico Contemporaneo Entr Mindmeister Mapa Mental
Mapaconceptual Luis Felipe Calderon

Infografia 4 Mapa Conceptual De Antecedentes De Los Filosofos De La Calidad
Mapas Conceptuales Mapa Mental

El Sistema Politico Mexicano Y Sus Instituciones Mindmeister Mapa Mental

Leyes Especiales Federales En Mapas Conceptuales Parte 7








Posting Komentar untuk "Mapa Conceptual De Vicente Fox"