Concepto De Salud Y Enfermedad Mapa Conceptual
35 Mapa Conceptual De Salud Y Enfermedad PNGBienestar fsico bienestar mental bienestar social el desequilibrio produce salud enfermedad ambiente estilos de vida sistemas de salud biologa alimentacin actividad fsica consumo de tabaco alcohol drogas. La salud es un estado de completo bienestar físico mental y social y no solamente la ausencia de afecciones o enfermedades.

Mapa Conceptual Psicologia De La Salud Docsity
Crear un mapa mental.
Concepto de salud y enfermedad mapa conceptual. Porfa ayudenme es para ya gracias. Realice un mapa conceptual donde incluya los conceptos de salud enfermedad signo y síntoma. Falta de equilibrio entre el hombre y.
Por Alejandro Nga - hace 4 años. Un buen mapa es aquel que nos ayuda a aprender y que se entiende nada mas. Apuntes de la asignatura.
A lo largo de la historia ha habido cambios en las formas de entender el concepto salud enfermedad. Haz clic aquí para centrar el mapa. Crear un mapa mental.
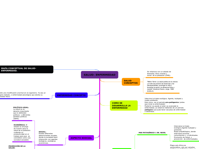
Completo estado de bienestar físico mental y social y no solo la ausencia de enfermedad o de afección. Mapa Conceptual de Salud SALUD Conceptos y su evolucion en el tiempo El perfecto y continuado ajustamiento del hombre a su ambiente OMS 1992 Derecho Humano son inherentes a la persona Derecho Humano son irrevocables SALUD DETERMINANTES Estilo de vida SALUD Conceptos y su evolucion en el tiempo Es el estado de. Recuerda que también la tienes en el libro de naturales pág 74.
El tramiento del mismo. En esta sesión OBJETIVO Conocer la evolución del concepto Salud 3. 366712 CONCEPTOS BÁSICOS SALUD - ENFERMEDAD SALUD.
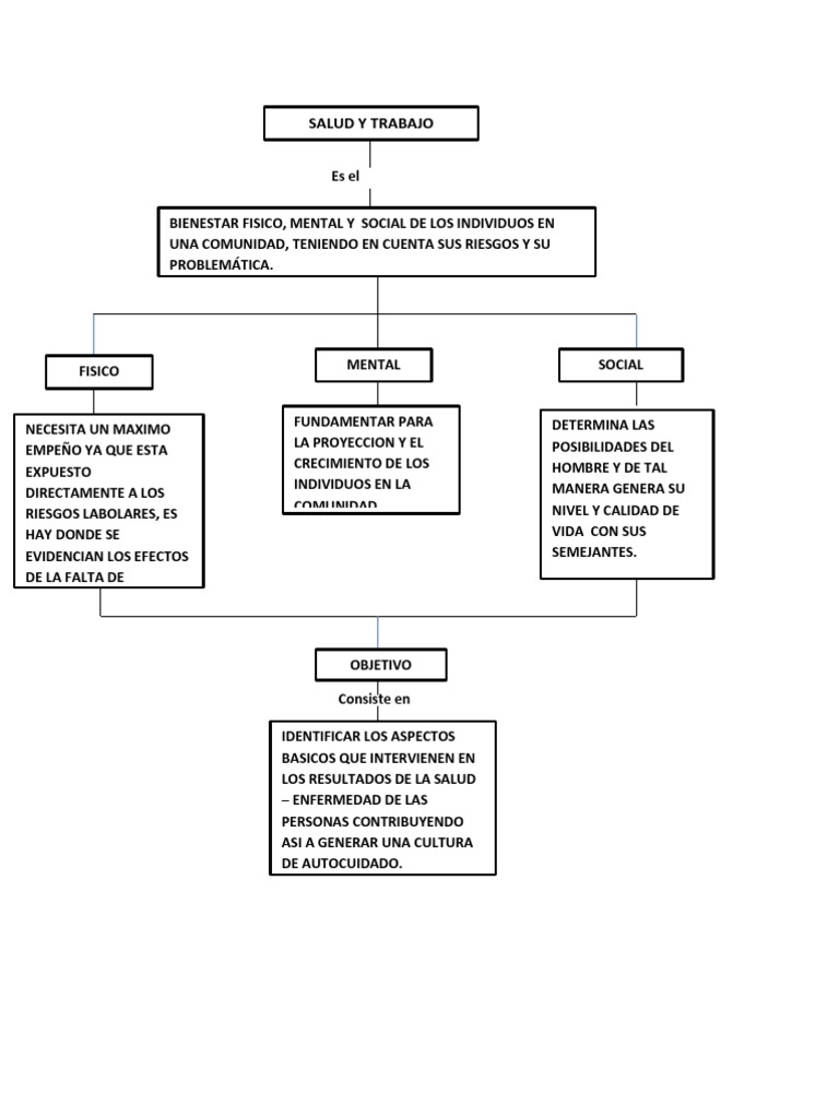
SALUD MENTAL Estado de bienestar Drogas ilegales se puede ver afectado por Clínicamente Depresión es 1 de cada 4 Enfermedad de Parkinson Segunda causa de muerte en el cual PUEDE AFRONTAR TENSIONES NORMALES DE LA VIDA TRABAJAR DE MANERA PRODUCTIVA SALUD MENTAL Y REDES SOCIALES. Desarrollo y distribución de recursos para la atención Fuente. Concepto Factores concluyentes Concepto Concepciones históricas Historia Que es y que hace la salud pública Niveles de prevención Elaborado por.
Aquí les traigo un Mapa Conceptual de Salud y Enfermedad de Ciencias de la Salud. Haz clic aquí para centrar el mapa. Objetivos de ciencias de la Salud.
Etiologia y curso de la enfermedad. Factores _____ Copia del libro 3 ejemplos. Salud y enfermedad requiere ciencias de la salud como medicina odontología enfermería epidemiología neurología y psicología estoes para el estudio interdisciplinarioQue aplican medidas preventivas en sus niveles primario secundario y terciario esto es para elevar los niveles de salud individual y colectiva.
Adriana Elizabeth Gutiérrez Fonseca ID. Biológicos y hereditarios se refieren a la herencia genética recibida de nuestros padres y a la constitución. Este Cmap tiene información relacionada con.
Factores _____ Copia del libro 3 ejemplo. ASPECTOS SOCIALES YCULTURALES DE LA SALUD ENFERMEDAD Y TRATAMIENTO. -Diferencias entre Salud y Enfermedad.
El concepto de salud es tan inseparable del de enfermedad que no puede ser definido con exclusión de éste. -Conociendo como disciplina las ciencias de la Salud. Escrito en Ciencias de la Salud.
-Iniciando con Ciencias de la Salud. 2 Concepto de Salud Enfermedad. Ya que el modelo cartesiano le da importancia al estudio de la estructura y funcionamiento de los fenómenos y descarta las interacciones de los diferentes sistemas con el entorno.
Historia natural de las enfermedades Investigación en sistemas de salud Efectividad calidad y costos de los servicios. CONCEPTO DE SALUD PUBLICA - Mapa Conceptual. Se denomina enfermedad al proceso y a la fase que atraviesan los seres vivos cuando padecen una afección que atenta contra su bienestar al modificar su condición ontológica de salud.
EDUCACION PARA LA SALUD - Mapa Conceptual. La respuesta de paciente al tratamiento y el resultado de este. Armonía que existe entre el hombre y su forma de vida en su ambiente físico mental y social ENFERMEDAD.
Iniciando Salud y Enfermedad-Ciencias de la Salud-Mapa Conceptual. 10 conceptos de salud enfermedad y educacion para la saluddocx. El concepto de salud es dinámico histórico cambia de acuerdo con la época la cultura y con las condiciones de vida de la población.
Copia aquí la definición de salud que hemos visto de Edpuzzle. Por Nasly Cristina - hace 5 años. Abril de 2013 visión reduccionista de los fenómenos.
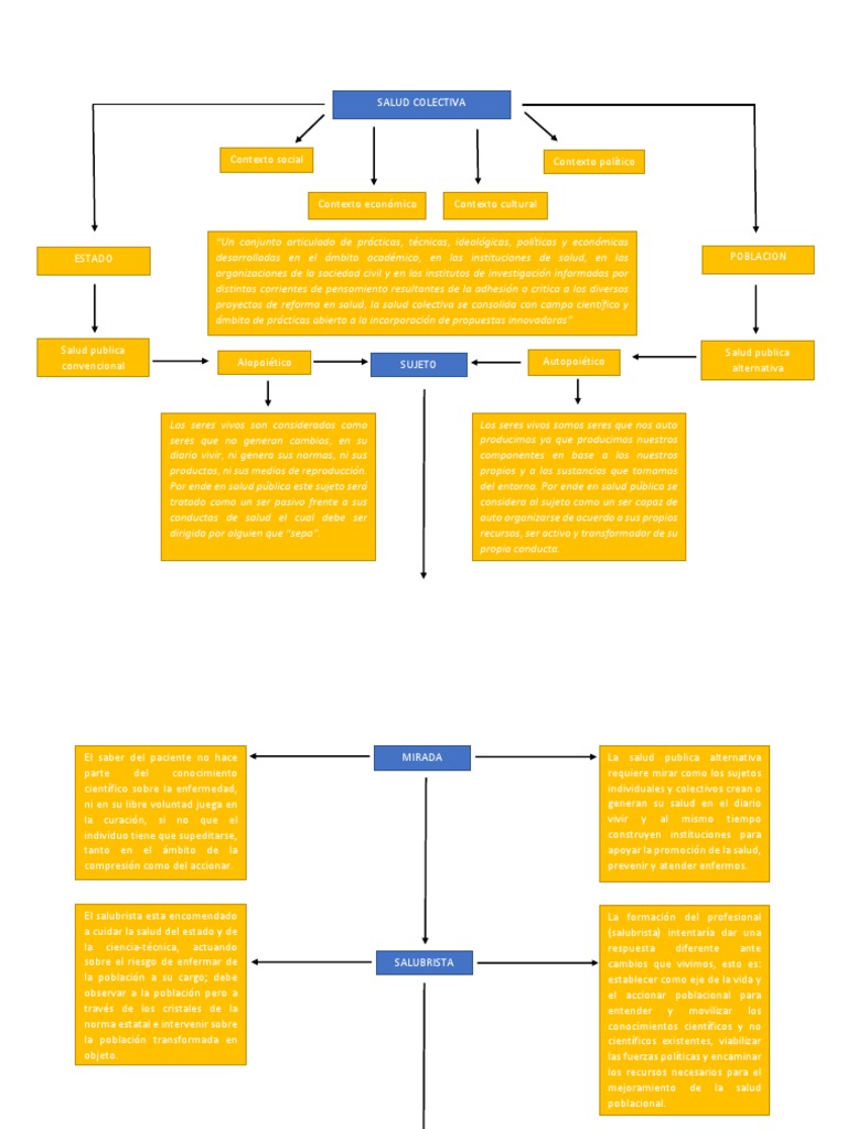
Ref 13 En este ensayo se presenta un abordaje actual del estado del arte de la salud principales modelos y paradigmas en Salud Pública. Si bien en cada sociedad o grupo social existen diferentes concepciones de lo que es Salud en todas ellas existen concepciones dominantes. La salud y la enfermedad.
Proceso salud enfermedad por MARÍA REVELO 1. MAPAS CONCEPTUALES DE SALUD MENTAL SANTIAGO ANDRADE. CONCEPTO DE SALUD PUBLICA - Mapa Conceptual.
EDUCACION PARA LA SALUD - Mapa Conceptual. Decision de buscar tratamiento y el tipo de tratamiento a seguir. Copia del libro la definición.

Salud Publica Mindmeister Mapa Mental

Mapa Conceptual De La Salud Y La Enfermedad Brainly Lat
Evolucion Historica Del Concepto Enfermedad Salud Mindmeister Mapa Mental

Mapa Conceptual Asma Salud Publica Enfermedad Mapa Texto Plan Png Pngegg
Proceso Salud Enfermedad Mindmeister Mapa Mental
Antropologia Salud Y Enfermedad Una I Mapa Mental

Mapa Conceptual Del Tema De Salud Publica Docsity
Mapa Conceptual Salud Conocimiento Psicologia
Mapa Conceptual Sena Salud Ocupacional Pdf

Iniciando Salud Y Enfermedad Ciencias De La Salud Mapa Conceptual Cibertareas
Mapa Conceptual Desarrollo Personal Mente Metafisica De La Mente
![]()
Mapas Conceptuales De Salud Mental Santiago Andrade

Calameo Mapa Conceptual Salud Enfermedad

Mapas Conceptuales De Temas De Enfermeria Docsity
Mapa Conceptual Cuidado Colectivo Poblacion Bienestar
Mapa Mental De Salud Enfermedad Mapa Mental







bayas de goji... sí... yo también las probé. Para mis condiciones de salud, esas bayas rojas y dulces parecieron ayudar, pero solo durante el tiempo en que las consumí. No quiero tomar un medicamento por el resto de mi vida, entonces, ¿por qué querría tomar un suplemento natural todos los días por el resto de mi vida (aunque las bayas de goji son muy sabrosas y muy nutritivas). para mí esto tampoco era una cura (y estoy buscando la cura). hasta ese momento, no había encontrado una cura. Me sentí como un joven desordenado. Seguí teniendo un dolor extremo, pero continué en mi camino hacia la curación. Empecé a concentrarme en mí mismo y no en los demás. cuando era un adulto joven, asumí demasiada responsabilidad por un sentido de obligación. esto ya no era saludable para mí, así que renuncié a todos mis proyectos y grupos. esos días por venir fueron los mejores [y peores] días. Me tomé mucho tiempo libre del trabajo, pero comencé a sentirme extremadamente exhausto. Muchos profesionales de la salud me "diagnosticaron" fatiga suprarrenal y VIH, cáncer de próstata, por lo que mi situación era molesta. Entonces, sigo buscando una cura permanente en línea. Fue entonces cuando llegué a conocer las manos del centro herbal dr itua, a quienes Dios ha bendecido con hierbas ancestrales y un regalo. para curar a personas con enfermedades como cánceres, enfermedad de alzheimer, vph, infertilidad masculina y femenina, melanoma, mesotelioma, diabetes, mieloma múltiple, enfermedad de parkinson, tumores neuroendocrinos, herpes, vih/sida, linfoma no hodgkin, diarrea crónica, copd ,hechizo de amor, hepatitis... así que compré sus medicinas a base de hierbas y he estado cuidando mi salud durante 6 años y de hecho confirmé que sus medicinas a base de hierbas son una cura permanente y estoy muy feliz de haber venido a Conozca sus curaciones a base de hierbas. Puede ponerse en contacto con el correo electrónico del centro herbal dr itua: drituaherbalcenter@gmail.com www.drituaherbalcenter.com si pasó exactamente por lo que yo paso en términos de condiciones de salud porque, para ser honesto, hay más que aprender sobre ut hierbas naturales que las drogas médicas.
BalasHapus