Mapa Conceptual De Voleibol
Publicado por Juan Carlos Alvarado en domingo noviembre 13 2011. Enviar comentarios Atom Translate.
Se trataba de un juego de interior por equipos con semejanzas al tenis o al balonmano.

Mapa conceptual de voleibol. Entrada más reciente Entrada antigua Inicio. Mapa conceptual de los fundamentos técnicos del voleibol Recibe ahora mismo las respuestas que necesitas. 32 Mapa Conceptual Sobre El Voleibol GifEl voleibol vóleibol vólibol balonvolea o simplemente volleyball un deporte donde dos equipos se enfrentan sobre un terreno de juego liso separados por una red central tratando de pasar el balón por encima de.
Quinterorafa390 está esperando tu ayuda. Mapa conceptual del la historia del voleibol. Su inventor fue William George Morgan un profesor de educación física de la YMCA.
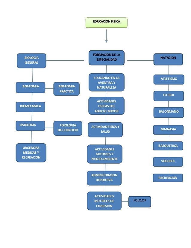
Salir Cambiar. EL VOLEIBOL DEPORTE Y PASION. Mapa Conceptual de los Fundamentos del Voleibol.
Mapa Conceptual Enviar por correo electrónico Escribe un blog Compartir con Twitter Compartir con Facebook Compartir en Pinterest. Double click this node to edit the text Click and drag this button to create a new node. El voleibol inicialmente bajo el nombre de mintonette nació el 9 de febrero de 1895 en Estados Unidos en Holyoke Massachusetts.
Mapa Conceptual Del Voleibol. Voleibol por Luisa María 1. Mapa conceptual de Sara y Alba sobre voleibol.
VOLEIBOL - Mapa Mental. Publicadas por unknown a las 1356. Correo electrónico obligatorio La dirección no se hará pública Nombre obligatorio Página web.
MAPA CONCEPTUAL DE VOLEIBOL Publicado por Unknown en 439. Haga clic para modificar el estilo de subtítulo del patrón 5513 Universidad Fermín Toro Decanato de Ciencias Jurídicas y Políticas Escuela de Derecho Educación para la Salud Física y Deporte Mapas Conceptuales Voleibol y Baloncesto Participante. Mapa conceptual voleibol y baloncesto.
Enviar por correo electrónico Escribe un blog Compartir con Twitter Compartir con Facebook. VOLEIBOL - Mapa Mental. About Press Copyright Contact us Creators Advertise Developers Terms Privacy Policy Safety How YouTube works Test new features Press Copyright Contact us Creators.
Guardarguardar trabajo de voleibol mapa conceptual para más tarde. Mind Map by albagonzalezz13 created more than 1 year ago. Haz clic aquí para centrar el mapa.
Created with Raphaël 210. Unknown 15 de julio de 2016. Para poder ver los enlaces del mapa conceptual hacer click aquí o en la imagen.
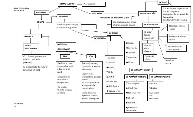
Mapas Conceptuales Voleibol. Mapa Conceptual de los Fundamentos del Voleibol - Coggle Diagram. Introduce tus datos o haz clic en un icono para iniciar sesión.
Enviar por correo electrónico Escribe un blog Compartir con Twitter Compartir con Facebook Compartir en Pinterest. Mapa conceptual voleibol- pdf pdf - voleibol remate. Por Susana Arango - hace 3 años.
Añade tu respuesta y gana puntos. Accion ofensiva otras acciones kpokpokkoookokk kpokpokko fundamentos bloqueo ue manejo bajo 2 manos mayor dominio de la pelota kpokpokkoookokkooooo saque ofensivo kpokp kpokpo desplazamientos kpokpokkoookok fintas o toques kpokpokkoookok caidas kpokpok manejo alto a 2 manos. MAPA CONCEPTUAL DE VOLEIBOL.
Guardarguardar trabajo de voleibol mapa conceptual para más tarde. View Mapa Conceptual Sobre El Voleibol Background. MAPA MENTAL DEL VOLEIBOL.
Crear un mapa mental. Publicado por unknown en 855.
Aprendamos Voleibol Aprendamos Todos Voleibol
Mapa Mental De Las Reglas Del Voleibol Pdf Voleibol Deportes
Mapa Conceptual Libre 2 1 Ahp Cmap

Mivoleibolmania Para Los Amantes Al Voleibol Deporte En El Cual Pocos Juegan Pero Pasion De Muchos

Cuadros Sinopticos Sobre Voleibol Y Fundamentos Tecnicos Cuadro Comparativo

Voleibol Mapa Conceptual Del Voleibol

Un Mapa Conceptual De El Vestuario De Los Jugadores De Voleibol Brainly Lat

Voleibol Mapa Conceptual De Voleibol

Deportes Practica Mas Genera Mas

Mapa Conceptual De Los Fundamentos Tecnicos Del Voleibol Brainly Lat
Mapa Conceptual Ipc Juegos Paraolimpicos Competiciones Deportivas Internacionales

3º Eso Ficha Nº 5 Voleibol Ppt Video Online Descargar

Fundamentos Tecnicos Del Voley Mapa Mental

Mapa Mental Vs Conceptual Psic Del Voleibol Youtube










Posting Komentar untuk "Mapa Conceptual De Voleibol"