Nic 2 Mapa Conceptual
MAPAS CONCEPTUALES NIC Y NIIF. Lea la NIC 2 entregada como material de apoyo a la sesión y prepare un Mapa Conceptual en el que se observen los siguiente puntos.
Contabilidad Nic 2 Costo Compartir Finanzas
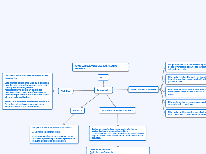
Esta Norma suministra una guía práctica para la determinación de ese costo así como para el subsiguiente.
Nic 2 mapa conceptual. 1-Elementos del costo de los inventarios 2. Published by Sandra Lopez. Unidad 2 Mapa Conceptual.
Mapa conceptual inventarios nic 2 Es fundamental en la contabilidad de los inventarios es la cantidad de costo que debe reconocerse como un activo para que sea diferido hasta que los ingresos correspondientes sean reconocidos. View Mapa conceptual NIC 2 INVENTARIOSpdf from FINANCE 1 at Universidad Abierta y a Distancia de México. To maintain this website we need your help.
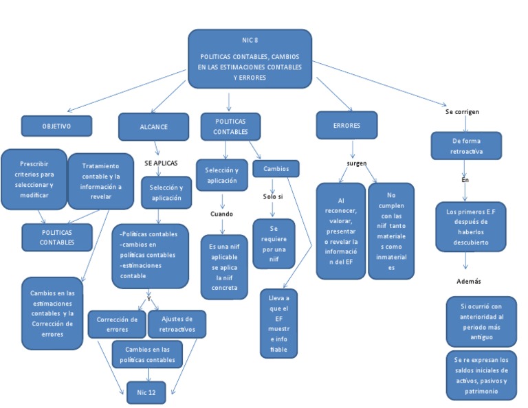
Download Mapa Conceptual-NIC 1 2 y 8 for free. Conjunto de conceptos generales y normas particulares que regulan la elaboración y presentación de la información. To maintain this website we need your help.
Haz clic aquí para centrar el mapa. PRESENTACION DE LOS ESTADOS FINANCIEROS NIIFESTADOS FINANCIEROS Constituyen una. NIC 2 - Mapa Conceptual.
Por lina maria castro. Establecer el tratamiento contable de las existencias incluyendo la determinación del costo y su consiguiente reconocimiento como gasto. La NIC 8 Políticas Contables Cambios en las.
La NIC 2 debe ser entendida en el contexto de su objetivo y de los Fundamentos de las Conclusiones del Prólogo a las Normas Internacionales de Información Financiera y del Marco Conceptual para la Preparación y Presentación de los Estados Financieros. Nic 2 - Mapa Conceptual. Por JUAN VENEGAS SARMIENTO - hace 1 año.
NIC 2 - Mapa Conceptual. NIC 2 Mapa Conceptual. Regulan la informacion contenida en los estados financieros y sus notas en un lugar y fecha determinados.
Scribd ist die weltweit größte soziale Plattform zum Lesen und Veröffentlichen. Haz clic aquí para centrar el mapa. Periodos anuales iniciados a partir del 1 de enero de 2005.
Crear un mapa mental. Scribd est le plus grand site social de lecture et publication au monde. This is a non-profit website to share the knowledge.
Los costos estándares se establecerán a partir de niveles normales de consumo de materias primas suministros mano de obra eficiencia y utilización de la capacidad. Para detallar los conceptos de la NIC 2 by daniel4qf-1. A qué se refieren las NIF - Normas de Información Financiera.
Por DIEGO HERNANDEZ - hace 4 años. Download PDF - Nic 1 Mapa Conceptual o0mz5oy2zeld. Crear un mapa mental.
Nic 2 - Mapa Conceptual. Mapas Mentales Similares Esbozo del Mapa Mental. 68 3 200KB Read more.
15 0 16KB Read more. Download PDF - Mapa Conceptual-nic 1 2 Y 8 x4e63x0993n3. This is a non-profit website to share the knowledge.
37 3 350KB Read more. Mapa Conceptual NIIF Plenas para Auditores NIC 2. Mapa conceptual ITBMS 2 18 1 58KB Read more.
Mapa Conceptual de la NIC 2 Inventarios Fecha de entrada en vigor.
Mapa Conceptual Nic 8 Normas Internacionales De Informacion Financiera Economia Financiera
Nic 2 Inventarios Mapa Mental Amostra

Nic 2 Existencias By Jaime Orrego

Nic 2 Existencias Mindmeister Mapa Mental

Nic 2 Inventarios By Fernanda Olivos
![]()
Mapa Conceptual Nic 2 Inventarios Mapa Conceptual Niif Plenas Para Auditores Nic 2 Inventarios Norma Internacional De Contabilidad 2 Inventarios Course Hero
![]()
Nic 2 Mapa Conceptual Norma Internacional De Contabilidad Nic 2 Inventarios Objetivo Prescribir El Tratamiento Contable De Los Inventarios Course Hero

Nic 2 Inventarios By Jocelyn Lopez Torres
Rodrigo Riquelme Barros Mapa Conceptual De La Nic 2 Inventarios

Mapa Conceptual Nic 1 2 Y 8 X4e63x0993n3
Mapa Conceptual Nic 1 2 Y 8 Contabilidad Corporaciones
Nic 2 Inventarios Mindmeister Mapa Mental
Mapa Conceptual De Las Nic2 Nic 12 Y Ni Adimen Mapa

Mapa Conceptual Instrumentos Financieros By Leonel Prestamos A Nomina Santander






Posting Komentar untuk "Nic 2 Mapa Conceptual"