Etica Y Medios De Comunicacion Mapa Conceptual
Siguiendo esta distinción la ética de los medios de comunicación es la reflexión sistemática de las decisiones morales que se toman en los medios de comunicación y a su vez una propuesta de cómo actuar porque la ética una vez que sistematiza y estudia la forma en que de hecho se toman las decisiones morales diarias propone las. Internal communication best practices and tips.
Etica Y Comunicacion Mapa Mental
MEDIOS DE COMUNICACIÓN ASINCRÓNICA Y SINCRÓNICA COMUNICACION SINCRONICA Topic 1 Se refiere al acceso inmediato en tiempo real de información u otros datos ejemplo la mensajería instantánea o las redes sociales.

Etica y medios de comunicacion mapa conceptual. Formas y tipos de comunicacion por Brayan Alejandrou Hernández Hernández 1. De aquí concluiremos de forma lógica que el carácter ético de un medio depende del concepto que tenga de la PERSONA HUMANA ya que un medio ético deber potenciar al ser humano y respetar su. Created with Raphaël 210.
N QUINTA LECCIÓ TA EDUCATIV A MIEN C OMO HERRA ELECTRÓNICOPORTAFOLIO E N COMO BAS U ENA CO MUNICACIÓ C ONFLICTOS TEMA. Etica de la comunicacion 4 1. Ética y Comunicación Mapa conceptual.
VENTAJAS Topic 2 - Facilita la participación de los interlocutores -. Medios de comunicacion mapa conceptual Author. Todo individuo tiene derecho a la libertad de opinión y de expresión.
Publishing platform for digital magazines interactive publications and online catalogs. Convert documents to beautiful publications and share them worldwide. Respeto de los derechos y libertades de los demás y de satisfacer las justas exigencias de la moral del orden público y del bienestar general en una sociedad democrática.
Use cases and choosing the right type of reporting. El teléfono teléfono celular el correo de papel la carta y el telegrama. ámbitos dentro de los medios y que evalúen qué normas éticas se necesitan para los periodistas los consumidores y las compañías o las personas que desempeñan un papel en la.
Etica y medios de comunicacion Mind Map by Mary luz Flórez Molina updated more than 1 year ago More Less Created by Mary luz Flórez Molina about 5 years ago. 111 Los medios de counicacion son muy importantes y debemos tener en cuenta las direcciones que visitamos y que esten autorizadas por la ley colombiana que conste la no obstruccion de ideales y conceptos de los mas jovenes. Sinembargo qué ocurre cuando estos actúa.
ÉTICA Y MEDIOS DE COMUNICACIÓN 3772323. La ética en los medios de comunicación 1. El módulo 1 le presenta a los alumnos la definición.
En esencia es el mismo código que rige para los periodistas sólo que su núcleo en vez de ser el compromiso con la verdad es el deber de comunicar que algunos llaman comunicabilidad. Éticas y Medios de Comunicación Ha logrado tal. En el Perú a lo largo de su historia algunos gobiernos lo subordinaron para ponerlos a disposición de sus intereses particulares.
Introducción Como ya sabemos los medios de comunicacióntienen una gran influencia en el modo de actuar ypensar de las personas algunos confían en ellosciegamente pues los consideran una fuente confiabley objetiva al momento de entregar información. Aldo carranza villeda Length. Criticas a los medios de Comunicación Los medios de comunicación muchas veces son manipulables.
Mapa Conceptual Medios de Comunicacion Electrónicos. No quiere decir esto que el comunicador no tenga compromiso con la verdad que también lo tiene sino que toda su actividad está centrada en el acto de comunicar de donde se derivan los otros deberes. Mapa conceptual de ética y medios de comunicación 15 0 0 yorley quintero.
La ética en los medios decomunicación. Que de qué hablamos cuando hablamos de ética y medios de co-. Y Ética Introducción y Marco Conceptual.
Es aquella personal en la cual participan muchas personas en la cual se tiene una respuesta inmediata y puede ser formal o informal. 1 SE DIVIDE EN. Erstellt von julia cuesta vor mehr als 5 Jahre Schließen 3772323.
ETICA-GLOBALIZACION SIGNIFICADO QUE SIGNIFICA COSTRUMBRE ACCIONES QUE GENERRAN HABITOS CIENCIA APLICABLE A LA VIDA CONTENIDO PRACTICO Y TEORICO RELACIONADO CON OTRAS CIENCIAS PRINCIPIOS FUNDAMENTALES CORRECTO VRS INCORRECTO METODO ETICO OBSERVACION. Es un derecho bisagra entre los derechos humanos de una especial incidencia en el individuo y de aquellos otros que están referidos más directamente a la vida social3. ETICA Y MEDIOS DE COMUNICACION.
This Concept Map created with IHMC CmapTools has information related to. Ética y medios de comunicación 137 de Naciones Unidas2. Televisión Medios de Comunicación Masivo Son Los medios de comunicación son canales artificiales que permiten la comunicación interpersonal entre emisor y receptor.
LA B ESO LUCION DE E NCION O RPARA PREV Maestría.

Pin En Mapas Mentales Varios Temas

Pin On Comunicacion Materia Adi Unid

Medios De Comunicacion Mapa Conceptual Mapa Conceptual Medios De Comunicacion Mapa Conseptual

Tipos De Comunicacion Mapa Conseptual Higiene En El Trabajo Tecnicas De Comunicacion

Pin En Educacion Y Metodologia

Epistemologia Mapa Conceptual Mapa Conceptual Mapas Historia De La Educacion

Infografia El Monopolio Mediatico Borbonico Seguridad De Internet Comunicacion Los Medios De Comunicacion

El Sustantivo Sustantivos Y Sus Clases Sustantivo Mapa Conceptual

Pin De Lisbeth Sarabia De Cuevas En Educacion Declaracion De Los Derechos Humanos Imagenes De Los Derechos Derechos Humanos

Mapa Conceptual Responsabilidad Social Y Profesional Mapa Conceptual Socialismo Mapas

Pin En Comunicacion Definicion Y Componentes

Etica Y Responsabilidad Social Centro De Recursos Etica Y Valores Etica Profesional Etica Y Filosofia
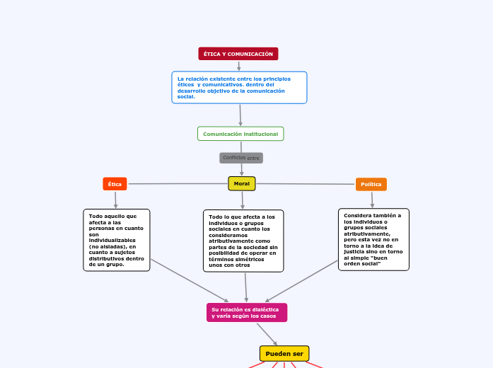
Mapa Conceptual Etica Y Comunicacion

Responsabilidad Social Empresarial Responsabilidad Empresarial Etica Empresarial Responsabilidad Social Corporativa

Concept Map Www Postmodernism And Mass Media Comunicacion Extendida It Mapa Conceptual Posmodernismo Mapas

Mapa Conceptual Etica De Aristoteles Y Moral De Emmanuel Kant Conceptual Education Morals

Resultado De Imagen Para Mapa Conceptual De La Comunicacion Hasta La Actualidad Elementos De La Comunicacion Mapa Conceptual Como Ensenar A Leer

Nuevo Mapa Mental De La Comunicacion Empresarial En 2021 Mapas Mentales Mapas Diseno Mapa Mental






Posting Komentar untuk "Etica Y Medios De Comunicacion Mapa Conceptual"