Mapa Conceptual De Magnitudes Vectoriales
Publicado por Unknown en 1456. Enviar por correo electrónicoEscribe un blogCompartir con TwitterCompartir con FacebookCompartir en Pinterest.
Mapa Conceptual Escalares Y Vectores Vector Euclidiano Mecanica
Mapa Conceptual Escalares y Vectoriales.
Mapa conceptual de magnitudes vectoriales. Cantidades escalares y vectoriales - Mapa Mental. En muchos casos las magnitudes escalares no nos dan información completa sobre una propiedad física. Las magnitudes escalares son representables por una escala numerica en la que cada valor especifico acusa un grado mayor o menor de la escala.
Ejemplos de magnitudes vectoriales son. Descargar vectores Mapa conceptual de un banco de imágenes grande. Publicar Mapa Mental por Pilar Olmedo.
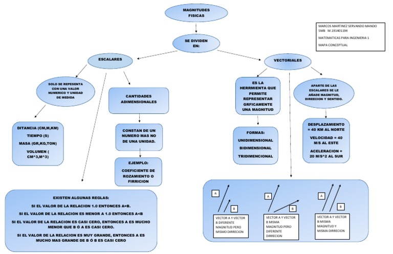
Las magnitudes vectoriales son magnitudes que para estar determinadas precisan de un valor numérico una dirección un sentido y un punto de aplicación. Haz clic aquí para centrar el mapa. 5255 5622-3960 5622-3964 e-mail.
Las magnitudes escalares son aquellas que quedan totalmente determinadas dando un sólo número real y una unidad de medida. Cualquier imagen vectorial de Mapa conceptual está a su disposición Gráfico vectorial premium. Mapa conceptual Espacios Vectoriales Un Campo K.
Escalares Vectoriales Magnitud que expresa cantidad. Mapa Conceptual de Magnitud Física. Cantidades escalares y vectoriales - Mapa Mental.
Magnitudes escalares y vectoriales Definiciones. Ver mapa Mayores informes. Magnitudes escalares vectoriales y tensoriales.
Por Jose Jaramillo - hace 5 años 626. Crear un mapa mental. Esquematiza los diferentes tipos de magnitudes físicas magnitudes escalares masa temperatura densidad y magnitudes vectoriales velocidad aceleración fuerza campo eléctrico intensidad luminosa Para cada una de ellas se exponen varios ejemplos.
Una magnitud escalar es aquella que queda completamente determinada con un numero y sus correspondientes unidades. Magnitudes escalares y vectoriales. Crear un mapa mental.
Vídeo de Física a Mano en el que se trata de la diferencia que hay entre magnitudes escalares y vectoriales. Departamento de Información y Servicios Documentales Tels. Mapas conceptuales fisica 1 1.
Propiedades y operaciones En los conceptos de mecánica que desarrollaremos nos encontraremos con dos diferentes tipos de magnitudes. Lunes a viernes 8. Hacer clic para expandir la información del documento.
Según su expresión matemática las magnitudes se clasifican en escalares vectoriales o tensoriales. Por allan hanna - hace 5 años. VECTORES Mapa conceptual LAS MAGNITUDES VECTORIALES son las que se definen mediante se representa mediante VECTORES Módulo dos puntos A y B A Origen B Extremo se caracterizan por su un vector queda determinado por que se denominan Base xy Ortogonal cualquier vector del plano se puede poner como combinación lineal de ellos.
Scribd ist die weltweit größte soziale Plattform zum Lesen und Veröffentlichen. Tipos de magnitudes físicas Las magnitudes físicas pueden ser clasificadas de acuerdo a varios criterios. Magnitudes escalares y vectoriales por Jose Pepe Ramirez 1.
100 1 100 encontró este documento útil 1 voto 192 vistas 1 página. Una magnitud es todo aquello que se puede medir y tiene una unidad y se divide en 2. Según su actividad se clasifican en magnitudes extensivas e intensivas.
1 d e 1 MAPA CONCEPTUAL Introducción a la física se construye ciencia mediante un ejemplo requieren de se utilizan para describir que se relacionan Medidas se utilizan se producen como El trabajo científico Magnitudes físicas Investigación científica Magnitudes Directamente proporcionales Inversamente proporcionales Errores experimentales Otras variaciones. Magnitudes - Mapa Conceptual. Es un conjunto no vacío de elementos con 2 leyes de combinación que llamaremos adición y multiplicación.
Explora 518 Mapa Conceptual vectores gratis iconos fondos y gráficos creados por diseñadores de todo el mundo para descargar libre de derechos en Vecteezy.
Mapa Conceptual Ejercicios A Julian Londono O
Vdocuments Mx Mapa Conceptual De Magnitudes Escalares Magnitudes Vectoriales Y Vectores
Https Es Static Z Dn Net Files Db9 Ae2b99a8f232b9e7806b4ad04c415c65 Pdf

Magnitudes Escalares Y Vectoriales By Diana Pion
Mapa Conceptual Escalares Y Vectoriales Pdf Vector Euclidiano Fisica

Unidad 4 Medidas Y Magnitudes Mapa Conceptual Sistema

Portafolio De Evidencias Los Mapas Conceptuales Y La Construccion De Aprendizajes

Marco Teorico Y Entretenimiento 10 Fisica 1002

Calculo Vectorial Calculo Vectorial
Magnitudes Escalares Y Vectoriales Mindmeister Mapa Mental

Ayudaaa Pliss Mapa Conceptual Utilizando Adecuadamente Los Conectores En El Cual Incluya Brainly Lat

Mapa Mental De Magnitudes Fisicas Didactalia Material Educativo
Http Fisicafacilonline Blogspot Com 2016 03 Mapa Conceptual De Magnitud Fisica Html
Mapa Conceptual Fisica Sergiocmap









Posting Komentar untuk "Mapa Conceptual De Magnitudes Vectoriales"