Administracion Y Control De Inventarios Mapa Conceptual
El control de los inventarios se realiza de diversas maneras. Written by Lancey Morris from this guide concentrates on what groceries to buy to prepare your own delicious healthy plant-based meals.
Mapa Conceptual De Inventarios Inventario Economia
TIPOS DE INVENTARIOS Finalidad ADMINISTRACIÓN Y CONTROL DE INVENTARIOS La administración de un inventario es un punto determinante en el manejo estratégico de toda organización tanto de prestación de servicios como de producción de bienes.

Administracion y control de inventarios mapa conceptual. Mapa conceptual control de inventarios. ADMINISTRACION Y CONTROL DE INVENTARIOS- DIFERENTES TIPOS DE INVENTARIOS DE A CUERDO A SU UTILIZACIÓN por andres felipe 1. 113 Control de los inventarios.
Sistemas de control de inventarios. Comerciar con aquellos permitiendo la compra y venta o la fabricación de los mismos para satisfacer la demanda del cliente. Las tareas correspondientes a la.
Se podrá determinar la cantidad necesaria y la periodicidad con la cual se debe surtir los artículos o insumos para satisfacer la demanda del mercado que atiende la organización. ADMINISTRACION CARACTERISTICAS DE TIPOS DE INVENTARIOS METODOS DE INVENTARIOS SISTEMAS DE INVENTARIOS DE INVENTARIOS LOS INVENTARIOS. ADMINISTRACIÓN DE INVENTARIOS ELIECER RAFAELCUEVA VERGARA CÓDIGO.
Impuestos seguros y mermas. Clasificación de artículos por precio. 1065574372 YILIAN STEFANI MEDINA QUIÑONES CODIGO.
Actividad 2 Legislacion Comercial. Mapa Conceptual Funciones y Propositos de Los Inventarios. There are hundreds of vegan foods easily available in supermarkets greengrocers bakeries and other shops around Australia.
Mapa conceptual sobre Inventarios 1. Crear un mapa mental. Administracion y control de inventarios mapa conceptual puerto rico Administracion y control de inventarios mapa conceptualisation Mowa o aromatycznej lawendzie której zapach unosi się nad romantycznymi miasteczkami położonymi w okolicach pól.
Concepto Representan las partidas el activo que son generadoras de ingresos para varios tipos de empresas entre las cuales se encuentran las que tienen una actividad de transformación y las que se dedican a la compra y venta o comercialización. Para asegurar un excelente desempeño en la evidencia se solicita antes de su presentación haber dado lectura al material de estudio. Funciones y propósito de los inventarios.
Una tienda de regalos vende al menudeo los artículos de. INVENTARIO DE MATERIA PRIMA. Eliana Berrio Patiño 14 mayo del 2021 Ficha.
Tamaño optimo de pedido conocido por los registros. 2320941 Administración y control de inventarios Mapa conceptual. Modelo de Wilson y el tamaño ótimo de pedido.
Este puede realizarse mediante Kardex hasta sistemas computarizados el tipo de control se realizara dependiendo del tamaño de la empresa y el proceso productivo en su caso. Administracion y control de inventarios mapa conceptual del. INVENTARIOS Es un conjunto de mercancías que tiene una empresa para.
Para mayor facilidad en el proceso puede usar las herramientas en línea para la elaboración del mapa. Ensayo Logistica y Cadena de Suministros. Una vez estudiado el material de formación debe elaborar un mapa conceptual donde aborde la temática estudiada en la primera Actividad.
Es un sistema que garantiza la disponibilidad de los productos o materias primas en el momento que el proceso o cliente lo requiere desarrollando estrategias que minimicen los costos. Administraciòn de inventarios - Mapa Conceptual. Para ello se podrán tener en cuenta los siguientes aspectos.
Published with reusable license by fabian andres lopez pantoja. Si se tiene una demanda D de 720 unidades por año un costo de Ordenar O de 10 pedido una tasa de mantener el inventario T de 25 anual y un costo de Compra C de 92 Unidad. Haz clic aquí para centrar el mapa.
Son todos aquellos elementos necesarios para la fabricación de un producto 2. JAIME ALBERTO ARANGO UNIVAESIDAD NACIONAL ABIERTA Y A DISTANCIA UNAD PROGRAMA DE INGENIERIA INDUSTRIAL OCTUBRE 2013 1. View MAPA CONCEPTUAL ADMINISTRACION Y CONTROL DE INVENTARIOSdocx from INVESTIGAC 102 at University of Notre Dame.
Inventarios pequeños - Costo de capital. Administraciòn de inventarios - Mapa Conceptual. 3 Actividad de Aprendizaje Semana 3 y Semana 4 Modelos Sistemas y Control de Inventarios.
Inventario óptimo cero físico neto y disponible. ADMINISTRACIÓN Y CONTROL DE INVENTARIOS INVENTARIOS Provisión de materiales. Administracion De Inventario Colaborativo6.
En plataforma LMS se encuentra el Objeto de Aprendizaje OA Introducción a la. Por Lourdes Muñoz - hace 3 años. CAPITULO 19 EJERCICIOS LIBRO DE MACROECONOMIA.
Mapa conceptual administración de inventarios actividad de la semana número 2 Con los conocimientos adquiridos en las primeras dos 2 semanas desarrolle el siguiente ejercicio. Métodos de gestión optima de inventario. ADMINISTRACION Y CONTROL DE INVENTARIOS.
ADMINISTRACION Y CONTROL DE INVENTARIOS Febrero 22 de 2012 Cíclico Observación y comprobación Estacionales Permanente Anticipación Lote Mercadería Fluctuación Previsión Seguridad Contabilidad Agregado Cuarentena Embarque Disponible En Línea Producción Máximo Mínimo Almacenaje En tránsito En. Presentado por Estefania Bolivar Monsalvo Material de Formación 1Introducción a la administración de los inventarios. MAPA CONCEPTUAL ADMINISTRACION Y CONTROL DE INVENTARIOS.

Falta De Control De Inventarios Mindmeister Mapa Mental
Mapa Conceptual Actividad 1 Control Inventarios Gestion De Procesos De Negocio Sectores Economicos

Mapa Conceptual Control De Inventarios By Fabian Andres Lopez Pantoja

Administracion Y Control De Inventarios Mapa Mental
Mapa Conceptual De Inventarios Inventario Economia

Inventarios 1 Planeacion Y Control
Metodos De Control De Inventarios Mindmeister Mapa Mental
![]()
Mapa Conceptual Funciones Y Prop U00f3sito De Los Inventarios Inventarios El Inventario Es Una Provisi U00f3n De Materiales Utilizados Para Satisfacer Course Hero
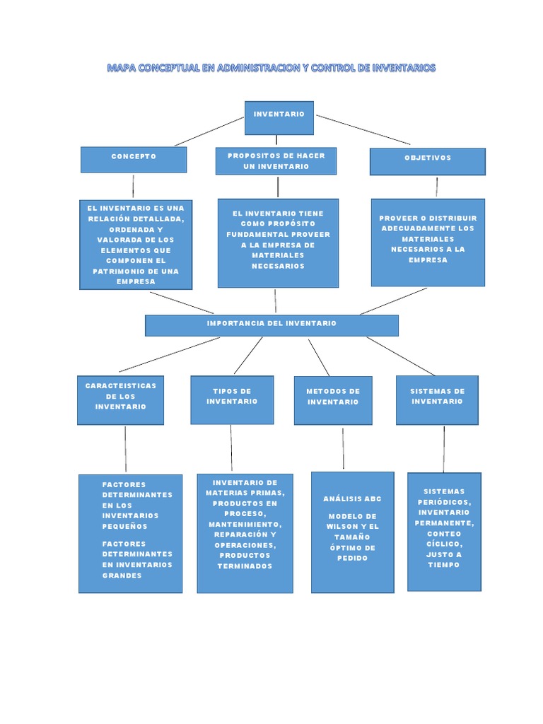
Mapa Conceptual En Administracion Y Control De Inventarios
![]()
140883774 Mapa Conceptual De Inventarios Inventarios Mercanc U00cdas O Art U00cdculos De La Empresa Para Comerciar En Un Periodo Econ U00d3mico Determinados Course Hero
Mapa Conceptual Inventarios Inventario Contabilidad
Administracion De Inventarios Inventario Gestion De La Cadena De Suministro
![]()
Mapa Conceptual Funciones Y Propositos Del Inventario Funciones Propositos Studocu
Http Senasolucioncursosvirtuales Blogspot Com 2018 04 Taller Unidad 3 Administracion Y Html
Mapa Conceptual Admon Inventarios Inventario Almacen
![]()
140883774 Mapa Conceptual De Inventarios Inventarios Mercanc U00cdas O Art U00cdculos De La Empresa Para Comerciar En Un Periodo Econ U00d3mico Determinados Course Hero
Gestion De Inventarios Mapa Mental
Mapa Conceptual Administracion Y Control De Inventario





Posting Komentar untuk "Administracion Y Control De Inventarios Mapa Conceptual"