Mapa Conceptual De Activo Pasivo Y Capital
Aparecen cuentas de Activo Pasivo Neto Gastos e Ingresos. En el presente trabajo se despliegan de manera objetiva la clasificación de los principales conceptos de una organización.

Cuadros Comparativos De Sociedades Mercantiles Cuadro Comparativo Sociedades Mercantiles Sociedades Mercantil
Reservas de capital Capital social Se crean por asignación de.

Mapa conceptual de activo pasivo y capital. Activo Se considera activo a aquellos bienes que tienen una alta probabilidad de generar un beneficio económico a futuro y se pueda gozar de los beneficios económicos que el bien otorgue. Contabilidad de activo y pasivo ISBN 978-607-733-124-7 Primera edición. Juarez de Mex Ensayo Efectos Producidos EN LA Sociedad Mexicana Pesos Volumetricos-1 2 Cuentas de activo pasivo capital y.
Por Juan Núñez 1. Carlos Alfredo Quistian ACTIVO. Mapa mental de la clasificación de cuentas que pertenecen al activo y al pasivo dentro del Balance General.
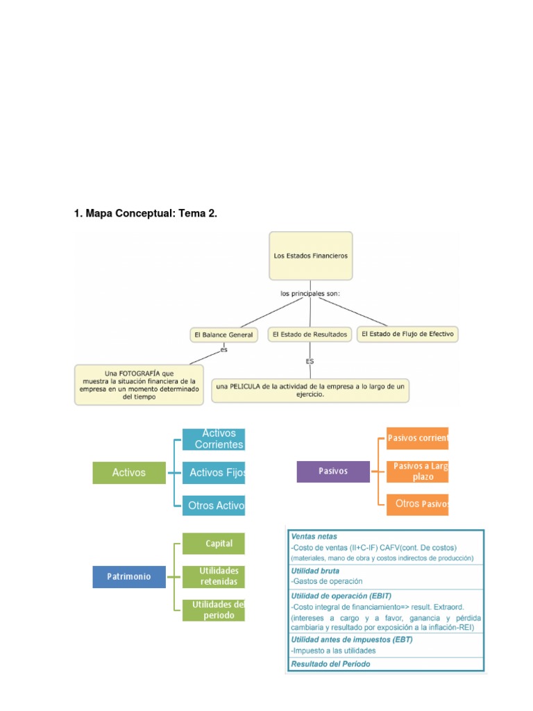
Anabell Gabriela Ramos González Unidad 1. Los conceptos de Activopasivo y capitalen su conjunto integran un Balance General por lo tanto representan la situación financiera de una entidad económica a. Las cuentas en la empresa se emplean para facilitar el manejo y presentación de las operaciones que en ella se desarrollan y se transforman en utilidades.
Se divide en Tipo de cuentas que reflejan el tipo de bienes intangibles de la empresa Diferencias Diferencias Subtopic Son las contribuciones Son los. Sujeto activo y pasivo de la obligacion tributaria. Eso no significa que sea necesaria la propiedad ni la tenencia.
CUENTAS DE ACTIVO PASIVO Y CAPITAL PASIVO DIFERIDO Son los impuestos generados o causados devengados que están pendientes de pago a cargo de la empresa entre ellos se PASIVO CIRCULANTE PASIVO ACTIVO Cantidades cobradas por anticipado por las que se tiene obligación de dar un. Elabora un mapa conceptual partiendo de la estructura básica de la contabilidad Activo Pasivo Capital Ingreso Gasto incluyendo la clasificación características y ejemplos de cada una. MAPA CONCEPTUAL EL CICLO CONTABLE 6.
Cuentas de activo pasivo y capital. Mapa conceptual de activo pasivo y capital y. Licenciatura en Mercadotecnia digital.
Activo Pasivo y Capital Autor. Los activos son un recurso o bien económico propiedad de una empresa con el cual se obtienen beneficios. MAPA MENTALCLASIFICACION Y CARACTERISTICAS DE LAS CUENTAS DE BALANCE estas se clasifican en.
Septiembre 2019 Nombre del programa educativo. INTRODUCCIÒN A LA CONTABILIDAD FINANCIERA ACT. Mind Map by Estefania Bejarano created more than 1 year ago.
Son los bienes y derechos q le pertenecen a una empresaEn pocas palabras los activos son RIQUEZA. Semana 42 Formulacion y Evaluacion de Proyectos- Valor de Recuperacion de Activos Fijos. ActivoUn activo es un bien que la empresa posee y que puede convertirse en dinero u otros medios equivalentes.
Casificación de Activo Pasivo Capital Ingreso y Egreso. DDHH Edo Hiperosmolar H. ELABORACIÓN DE ESTADOS CONTABLES.
CLASIFICACIÓN DEL ACTIVO Y PASIVO Mind Map. Activo Pasivo y Capital PRESENTACIÒN Instituto Tecnológico de Saltillo Materia. Libro diario y Libro mayor.
Comprende el valor de los gravmenes e impuestos de carcter general y obligatorio a favor del estado y a cargo de entes econmicos por concepto de los clculos con base de liquidaciones privadas. View MAPA CONCEPTUAL CAPITALpdf from CONTABILID contabilid at Technological University of Mexico. GESTIÒN DE COSTOS Docente.
Nos permite comprobar si ha habido errores. Asiento de apertura en el Libro diario y en el Libro mayor. 13 ELABORAR UN ESQUEMA CUARTO Semestre ALUMNO.
Santiago Fernando Gutiérrez Mercado Fecha de elaboración. Es todo aquello q una empresa DEBEEs decir deudas a terceros Son todas las deudas que tiene la empresa para con. By gregorytorin in Types Maps und mapa conceptual.
Equipo de oficinaedificiosterrenosequipo de repartopatentes y marcasdeposito en. FCF04 MAPA CONCEPTUAL ACTIVOS PASIVOS CAPITAL. Activo Pasivo y Capital.
El activo está integrado por todos los recursos de que dispone la entidad para la realización de sus fines los cuales deben representar beneficios económicos futuros fundadamente esperados y controlados por una entidad económica provenientes de transacciones o eventos realizados identificables y cuantificables en unidades monetarias. Desperdicios entrega de los accionistas como exhibición de sus aportaciones de capital depósitos por préstamos recibidos de bancos etc. Sistema de control y registro de gastos e ingresos y además operaciones económicas que.
MAPA CONCEPTUAL Cuentas Activo Pasivo Capital Aportación de accionistas 75000000 Efectivo bancos 162000000 Marca Registrada 100000000 Equipo de computo 8000000 Crédito de equipo de computo 8000000 Préstamo bancario 25000000 Maquinaria de impresión 17000000 Materiales de publicidad 17000000 Ingresos por servicios 9000000 48000000. Determina para cada una de las cuentas que. Mapa Conceptual Capital.
Instrucciones para el alumno. Como son activos pasivos capital ingresos y egresos.

6d Elaborar Un Mapa Conceptual Karen Castaneda La 808 Tm
Fin Ii C3 Pdf Rentabilidad Sobre Recursos Propios Estado Financiero

Imagen12 4 Transporte Pasivo Educacion Para La Salud Transporte
Mapa Conceptual Pasivo Y Patrimonio Contabilidad Business

Plan De Cuentas Wikipedia La Enciclopedia Libre
Estudiante Encarnaci N Montero Miguelito Unidad 1 Actividad 2 Mapa Conceptual Sobre Las Inversiones Economias Economia

La Excrecioneliminacion De Desechos Nitrogenados Celulas 1 Difusion 2 Exocitosis 3 Transporte Activo Membranacelular Org
![]()
Mapa Mental De Activos Fijos Docsity
Cuentas Principales Del Activo Pasivo Mapa Mental

Mapa Conceptual La Empresa Y Su Clasificacion Bullet Journal Journal
Casificacion De Activo Pasivo Capital Ingreso Mindmeister Mapa Mental

Introduccion A La Contabilidad Mapa Conceptual

Clasificacion Y Caracteristicas De Las Cuentas De Cuentos Cuentas De Balance Caracteristicas De

Casificacion De Activo Pasivo Capital Ingreso Mindmeister Mapa Mental

Pin En Comprender La Macroeconomia

Transporte A Traves De La Membrana Activo Y Pasivo Proyectos De Biologia Ensenanza Biologia Membrana Plasmatica

La Ortografia Es Ortografia Aprender Ortografia Walter Riso Libros







Posting Komentar untuk "Mapa Conceptual De Activo Pasivo Y Capital"