Mapa Conceptual De La Dieta Correcta
Alexis Jair Ramírez Galeno Características de una dieta correcta. 1111 El maíz el arroz la avena y el trigo.

Como Hacer Un Mapa Conceptual Youtube
Publicado por Unknown en jueves octubre 17 2013.

Mapa conceptual de la dieta correcta. Mapa conceptual de la dieta correcta y su importancia porfa es muy importante imajen - Brainlylat. Una alimentación adecuada es aquella que se adapta a ti en todos los aspectos. Mapa conceptual para una óptima dieta diaria una dieta es una pauta que se sigue a la hora de consumir alimentos es decir es la combinación de alimentos que se elige en cada comida.
Económico cultural y entorno social ya que la mejor dieta se acoplara a tu estilo de vida. Son estudiados por una ciencia que se encarga de la función de estos nutrientes y las reacciones del organismo Sustancias que aportan materia y energía y provienen de Son. Se ocupa de los nutrimentos y otras sustancias de los alimentos.
Jueves 17 de octubre de 2013. Por Rosa Flores - hace 2 años 425. Explica por qué los nutrientes deben estar contenidos en la dieta que raciones se necesitan que productos los contienen que factores influyen en la.
Que los nutrimentos guarden las proporciones apropiadas entre sí. Haz clic aquí para obtener una respuesta a tu pregunta mapa conceptual sobre las consecuencias de no llevar una dieta correcta Nahomi930 Nahomi930 21052021. La falta de educación en materia de nutrición en la población la pobreza agravada por la pérdida del poder adquisitivo el encarecimiento de los alimentos y el contexto sociocultural en muchas ocasiones restringe el acceso a una dieta correcta.
Haz clic aquí para centrar el mapa. UNIVERSIDAD POPULAR AUTONOMA DEL ESTADO DE PUEBLA. Ver artículo del plato del bien comer 2 Equilibrada-.
Un buen hábito alimenticio consiste en una buena selección de platillos que contengan los nutrimentos necesarios para un estilo de vida saludable Dieta correcta y sus características Aquella que te permite cumplir con tus necesidades específicas cada día y en las diferentes etapas de la. Mapa conceptual de la dieta correcta y su importancia para la salud una imagen 2 Ver respuestas pamela817844 pamela817844 Explicación. Esta selección puede ser debido a diversos factores como la cantidad de nutrientes calorías precio de cada porción preferencias personales entre otros.
Nota title assignedTo iniciar. Las características que debe te tener la dieta correcta son las siguientes. Crear un mapa mental.
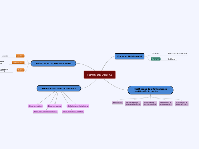
TIPOS DE DIETAS - Mapa Mental. Enviar por correo electrónicoEscribe un blogCompartir con TwitterCompartir con FacebookCompartir en Pinterest. 11111 En tubérculos como la papa el camote la yuca y en la fruta 2 Grasas y lípidos 21 Proporciona energía y es recomendable no consumirlo en abundancia y se encuentran en 211 Aceites en ciertos vegetales y en ciertas semillas.
Por Erika Nicolas - hace 8 meses. Que contenga todos los nutrimentos. La Dieta - Mapa Mental.
Alimentación - Mapa Conceptual. Mapa conceptual Nutrientes y Dieta Balanceada_AZAEL MORENO. Mapa conceptual de la dieta correcta y su importancia para la salud una imagen 2 Ver respuestas pamela817844 pamela817844 Explicación.
55- 63 de hidratos de carbono carbohidratos 25-30 de grasas o lípidosy 12-15 de proteínas. Crear un mapa mental. LN MND JUAN PABLO CALDERÓN MÉNDEZ.
Mapa conceptual de dieta correcta y opinión sobre el plato del bien comer. Haz clic aquí para centrar el mapa. Mapa conceptual de la dieta correcta.
14 - 15 años Tercer curso. Alimentación y nutrición humanas. Por Pratt Medrano - hace 3 años.
Alimentación - Mapa Conceptual. Produce energía para que un organismo vivo puede sostenerse crecer desarrollarse y. Mapa mental de las características de la dieta correcta 6 ideas _____ Qué características debe tener una dieta correcta.
Las características que debe te tener la dieta correcta son las siguientes. Crear un mapa mental. Una alimentación correcta es igual a un buen estado de salud.
Se recomienda incluir en cada comida alimentos de los 3 grupos. Mira solo recopila varios datos y de ahí saca varios temas reflexiona cuál es la importancia y luego busca en internet nuevas imágenes para que. Haz clic aquí para centrar el mapa.
Las Caracteristicas De Una Dieta Saludable Son Mindmeister Mapa Mental

Mapa Mental De Nutricion Tienes Que Saber Esto

Mapa Conceptual Sobre La Importancia De Los Alimentos Y Sus Nutrientes Para Llevar Una Alimentacion Brainly Lat

Mapas Mentales Sobre Nutricion Cuadro Comparativo

Cuadros Sinopticos Sobre Nutricion Definicion De Nutricion Y Su Diferencia Con La Alimentacion Cuadro Comparativo

Calameo Mapa Conceptual Nutrientes Y Dieta Balanceada Azael Moreno

La Dieta Correcta Y Su Importancia Para La Salud Youtube

Mapa Conceptual De La Dieta Correcta Y Su Importancia Para La Salud Una Imagen Brainly Lat

Ciencias Naturales Agosto 2012

La Libreta De Antonio Tema 2 Nuestra Alimentacion Mapa Conceptual

Mapa Conceptual De La Dieta Correcta Y Su Importancia Para La Salud Por Favor Brainly Lat
Mapa Mental Sobre Dieta Adecuada Pdf Dieta Alimentos

Mapa Conceptual De Alimentacion Youtube

La Dieta Correcta Y Su Importancia Para La








Posting Komentar untuk "Mapa Conceptual De La Dieta Correcta"