Divulgacion Cientifica Mapa Conceptual De Articulo De Divulgacion
Artículo de divulgación - Mapa Mental. Artículo de divulgación científica CÓMO CREAR UN ARTÍCULO DE DIVULGACIÓN CIENTÍFICA.
Articulos De Divulgacion Mindmeister Mapa Mental
2015-03-07 Realizar un mapa conceptual donde se encuentre clara la estructura de un artículo científico y el desarrollo de sus partes.

Divulgacion cientifica mapa conceptual de articulo de divulgacion. Sin ir más lejos la mayor parte de artículos visibles en este mismo portal lo son. Debe ser breve y atractivo de tal manera que despierte la curiosidad del lector y las ganas de conocer sobre dicho tema. Mapa Conceptual Cientifico Fortalecer el desarrollo eficiente de Mapas Conceptuales estudiando estrategias que serán implementadas en clase con miras a lograr un aprendizaje significativo.
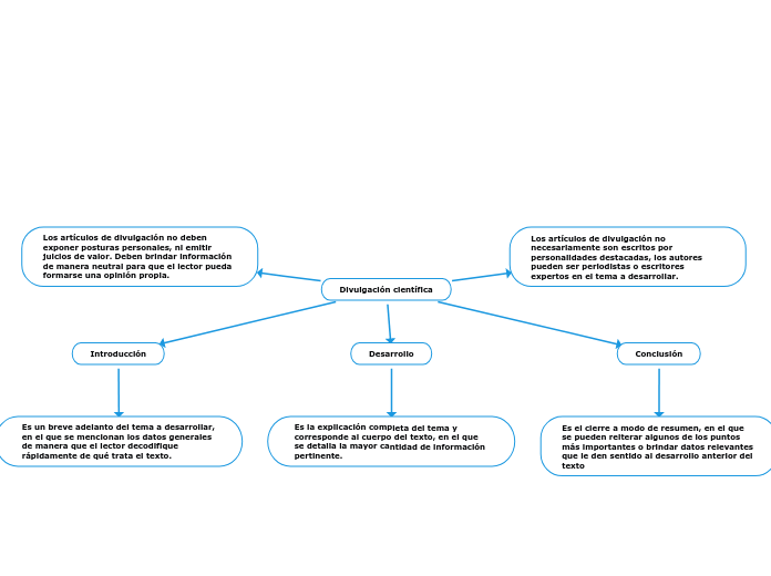
Por ello elabora un cuadro sinóptico con el contenido de las. En general este documento científico sigue menos reglas que una monografía y suele tener una cantidad menor de páginas por lo regular un mínimo de ocho y un máximo de quince. Introducción desarrollo conclusión Se caracterizan por un uso correcto de la lengua.
Artículo de divulgación - Mapa Mental. Se usan oraciones referenciales. Crear un mapa mental.
Accesible interesante y riguroso 3. Artículos de divulgación por Sharon Lizet Hernandez uwu 1. Apóyate de la Pág.
Estructura de una secuencia explicativa 23. Revista Eureka sobre Enseñanza y Divulgación de las Ciencias 121 66-90 2015 LA CIENCIA AYER Y HOY según su grado de matematización o la posibilidad de realizar experimentos controlados. Pero de cara a poder visualizar en mayor medida qué es un artículo de divulgación a continuación os dejamos con una muestra de un total de 20 ejemplos de artículos de divulgación científica.
Artículo de divulgación científica Title Respetan una estructura particular. Divulgación o estrategia de publicidad de acuerdo con sus planes u objetivos trazados por cada año la que estará en función de lo que el centro cree necesario divulgar interna nacionalmente y ex-ternamente internacionalmente con un plan de acciones que recogerá sus fechas de cumplimien-tos. 121 Es importante identificar y comprender los recursos que apoyan la realización de un artículo de divulgación.
Tema y tono 21. 1Escoger título 2Buscar información sobre el tema del artículo 3En una oración se hace una síntesis de una idea central que se quiera presentar en el artículo 4En una frase escribe el. La biología por ende se encontraba entre las ciencias blandas junto con las ciencias sociales.
B Lead o entrada. El título orienta sobre el tema científico del que se va a informar al público. Basados en un proyecto de investigación 13.
MAPA CONCEPTUAL DEL RNA A LAS PROTEINASdoc. Haz clic aquí para centrar el mapa. Estructura de los textos de divulgación científica.
Su finalidad es difundir la investigación 2. Es importante que cada área de investigación. Artículos que promueven la formación de una cultura que comprenda la ciencia artículos analíticos ensayos discusiones y propuestas teóricas del campo educ.
ARTÍCULO DE DIVULGACIÓN CIENTÍFICA PAPER Un artículo de divulgación científica es un documento generalmente escrito para ser presentado en congresos. Por Giovana Brito - hace 4 años. Mapa conceptual del RNA a las proteínas.
Mapa Conceptual Articulo Científico Author. Para realizar un mapa mental de un articulo de divulgación científica primeramente debes seleccionar un artículo sobre divulgación científica que puedes conseguir en la pagina web de Carlos Rojas Medina luego debes extraer la información que sea más relevante de dicho articulo y plasmarlo de una manera creativa y llamativa para el lector y para ti mismo el cual puedes. Un mapa conceptual basado en como se debe desarrollar un articulo científico con el fin de dar a conocer nuestras mejores ideas by leonardo_reyes_96 in Taxonomy_v4.
Tema relevante atractivo 22. Elabora un mapa conceptual que explique lo que es un artículo de divulgación así como sus características estructura y comenta con tu familia. MAPAS CONCEPTUALES EN JARDÍN DE 3 NIÑO DE 4 AÑOS MAPEANDO SU FAMILIA Es solamente cuando una contestación genera otras preguntas que el pensamiento continúa la indagación.
Son muchos los artículos divulgativos que podemos encontrar. Discurso científico Son textos que abordan temas de carácter científico.

Articulos De Divulgacion Mindmeister Mapa Mental

Tema 3 Los Textos De Divulgacion Cientifico Didactico By Esteban Olivares
![]()
Ppt Articulos De Divulgacion Javier Portillo Academia Edu

Topoactualidad Mapa Conceptual Discurso Cientifico

Mapa Conceptual Redaccion De Articulo Cientifico

Calameo Mapa Conceptual Articulo Cientifico

Calameo Mapa Conceptual Articulo Cientifico

Mapa Conceptual Sobre La Definicion De Un Texto De Divulgacion Cientifica Brainly Lat
Una Forma Diferente De Crear Mapas Conceptuales El Papel De La Recuperacion En La Elaboracion De La Informacion Ciencia Cognitiva
Articulo De Divulgacion Cientifica Mapa Mental
Articulo De Divulgacion Cientifica Mapa Mental

Ejemplo De Mapa Conceptual Grupal Sobre Un Tema De Biologia Download Scientific Diagram

Mapa Conceptual Sobre Articulos De Divulgacion Pagina 121 De Tu Libro Espanol Doy Corona Brainly Lat
Divulgacion Cientifica Mapa Mental

Calameo Mapa Conceptual Articulo Cientifico

Elabora Un Mapa Conceptual Sobre Los Tipos Textos Cientificos Brainly Lat






Posting Komentar untuk "Divulgacion Cientifica Mapa Conceptual De Articulo De Divulgacion"