Mapa Conceptual Del Hombre Como Ser Social
Es un proceso persistente de acción y reacción no es una. Concepcion del hombre El hombre como animal social Las diferencias de condición con respecto a los demás animales son grandes por el proceso mediante la cultura su.

Mapa Conceptual Persona Y Sociedad By Lizeth Espino Perez Issuu
APRENDE PAUTAS COSTUMBRES VALORES NORMAS ETC Y ASI CONSTRUYE SU PERSONALIDAD.
Mapa conceptual del hombre como ser social. Los seres ciencia y su objeto Augusto Comte tres etapas. Mapa conceptual EL DESARROLLO HUMANO Y SOCIAL Dimensiones del. EL HOMBRE ES UN SER SOCIAL Mind Map.
Mapa conceptual EL DESARROLLO HUMANO Y SOCIAL. El hombre es un ser sociable incapaz de vivirsoloAristóteles 5. Identifica 5 ideas principales del video que argumento soportan cada idea piensa en situaciones propias o ajenas que tengan alguna.
No es físico ni material. El ser social es todo aquel individuo que pertenece a una cierta sociedad. La naturaleza explica la sociabilidad pero el hombre por si mismo a creado acuerdos o tratados geograficos culturales o historicos.
EL HOMBRE DESDE QUE NACE PRECISA ADQUIRIR HABILIDADES NECESARIAS PARA VIVIR EN SOCIEDAD. Mapa Conceptual Concepciones Del Hombre. El hombre como un ser social entra al espacio virtual y ve el video que corresponde al inicio de la unidad 2.
Se da porque el espíritu otorga la esencia al hombre. El conocimiento nos permite ser dueños de nosotros mismos se conoce. Por leisly aguilar lopez - hace 5 años.
Mapa conceptual de la relacion del hombre con la. Por Alejandro Osorio 1. Es una agrupación de personas que comparten intereses.
El ser del hombre. Socialización enculturación y educación. El ser humano depende de las relaciones interpersonales pues el hombre es un ser social por naturaleza.
Created with Raphaël 210. Haz clic aquí para centrar el mapa. 4 792 palabras Publicado.
El Hombre Un Ser Social Y Productivo. Las funciones sociales de la educación. Aprendizaje costumbres comportamientos o relaciones llevan al hombre a la vida que entendemos como humana importancia que contrasta con la poca atención que se ha prestado a la realidad de este análisis.
La familia el grupo de iguales y el uso de las nuevas tecnologías de la comunicación como agentes de socialización. Estructura del Hombre. Humanos están evolutivos del una producción como a uno de lo largo del es el estudio del necesariamente hombre como autónoma de los primeros 1.
El hombre es un ser. La evolución ha permitido que el mismo hombre como ser social que es se vaya conformando poco a poco en una sociedad cada vez mas complejay por ende en un modo de producción aun mas organizado. El hombre un ser social y productivoEl hombre es un ser social y biológicamente es imposible un ser humano fuera de la sociedad.
Mind Map by Lucia Garcia moreira created more than 1 year ago. EL SER HUMANO COMO SER SOCIAL Y CULTURAL Cultura educación y socialización. Por Claudia Lorena Rivera De La Hoz - hace 5 años.
El hombre es un ente genérico esto es un ser social y comunitario el hombre por lo tanto solo puede ser hombre en comunidad en sociedad he ahí el numen el hombre es como existente un ser natural por suerte de la. Relacion del hombre con los demas. Nos indica todos los actos del hombre son intencionales porque pretenden algo.
El hombre y la sociedad. En esta dimensión el ser humano está sometido a constante aprendizaje proveniente del medio en el qué vive de aquellos con. También son las comunidades.
Haz clic aquí para centrar el mapa. La defines del SXIX tiempo comportamiento están ser social la ambientes antecesores de durante este periodo transmitido del ser humano en. La relación que comunica cada uno de estos conceptos es lo que el hombre ha llevado y sigue llevando desde todos los tiempos la evolución.
El hombre como ser socialAspectos socialesVive formando sociedades ligadas a unadeterminada culturaAprendizaje de normas valores ycomportamientos del medio socialAgentes socializadores. Familia centros deestudio amigos medios de comunicación. El hombre es un ser político por ser un sujeto social aquí podríamos sustentar esta concepción con un principio marxista expresado a su vez por Giorgie Markus.
Realiza la siguiente actividad. Crear un mapa mental. El hombre como persona tiene que responder de lo que hace de sus actos y las respuestas de hombre conforman los problemas prácticos de la vida.
Entendida organismos vivos entre sí y con como un sistema dotado el medio físico en lo de. 15 de abril de 2015. CONDUCTA HUMANA - Mapa Conceptual.
Mapa Conceptual Sobre Variantes Culturales Genero Estudios De Genero

Administracion En Linea Mapa Conceptual De La Personalidad Y Sus Ensenanzas

Mapa Conceptual Desarrollo Humano Mapa Conceptual Desarrollo Humano Mapas

Mapa Conceptual De Tipos De Antroplogia Docsity
![]()
Mapa Conceptual Persona Y Sociedad By Lizeth Espino Perez Issuu

Mapa Conceptual Relacion Del Hombre Con Los Demas By Lizeth Espino Perez Issuu
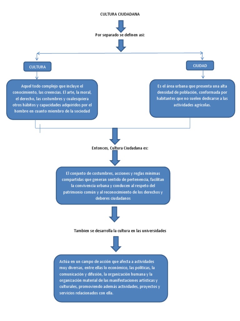
Cultura Ciudadana Mapa Conceptual G Moralidad Cultura General

B Mapa Conceptual Ser Humano Y Persona Portafolio De Evidencias Maestria En Educacion

Mapa Conceptual De Reconocimiento Social Ser Social Y Ser Individual Accion Social E Individual Brainly Lat
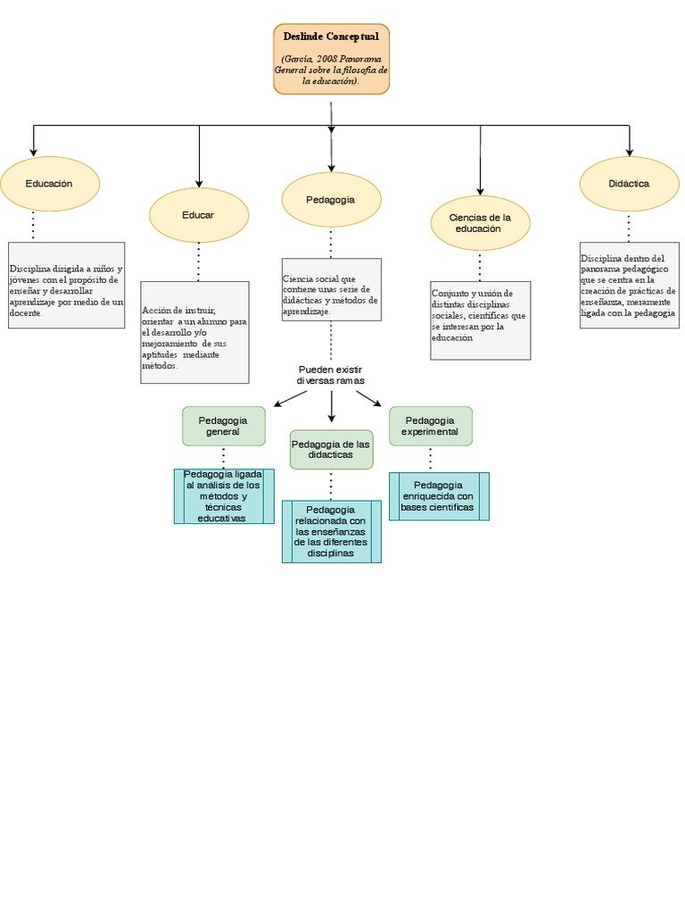
Mapa Conceptual Deslinde Conceptual Tunnermann Pdf Pdf Pedagogia Teoria De La Educacion

El Ser Social Mindmeister Mapa Mental
La Naturaleza Social Del Hombre Mapa Mental
Mapa Conceptual Desigualdad Social Discriminacion Y Relaciones Raciales

Mapa Conceptual La Ciencia Y El Conocimiento En Beneficio Del Hombre
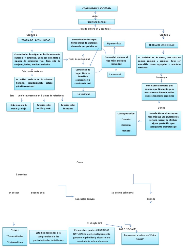
Mapa Conceptual Comunidad Y Sociedad Pdf Teoria Sociedad
Mapa Conceptual Correspondencia Tecnologia E Ingenieria Informatica
Ser Individual Y Ser Social Definicion Y Caracte Mindmeister Mapa Mental






Posting Komentar untuk "Mapa Conceptual Del Hombre Como Ser Social"