Analgesicos Mapa Conceptual
ANESTESIA - Mapa Mental. Haz clic aquí para centrar el mapa.
Contra La Voluntad Representante Volverse Agonista Kappa Toxicidad Escandaloso Mucama
CLASIFICACIÓN DE LOS MEDICAMENTOS.

Analgesicos mapa conceptual. Os mapas conceptuais servem para. Son muchos los tipos de trastornos de personalidad puedes elaborar un mapa sobre los. Puedes realizar un mapa conceptual sobre las causas de la desigualdad y desglosar los efectos en la sociedad.
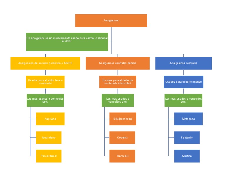
Farmacologia Clinica mapa- Conceptual Farmacos Antiinflamatorios TRABAJO FINAL DE COMPETENCIA 3 COMPETENCIA 3 FARMACOLOGIA CLINICA DR. El dolor se puede definir como una experiencia sensorial y emo- cional de carácter desagradable que la persona asocia a una lesión real o potencial. ANALGESICOS - Mapa Conceptual.
Manuel Brito Fernando Leiva Camila Vidal Universidad Andrés Bello Viña del Mar. Por Cris Luna - hace 6 años. Efectos adversos somnolencia reduce calidad de vida.
Trastornos de la personalidad. Tomar consciência Já nos havíamos referido a esta função quando demos conta da utilidade para o formador do mapa conceptual como elemento de avaliação-diagnóstico. Analgésicos narcóticos y no narcóticos Equipo 8 Grupo.
Haz clic aquí para centrar el mapa. El sistema de diseño del mapa utilizado en este caso se basa en incluir globos de diferentes colores para poder diferenciar claramente y a simple vista los distintos bloques y niveles conceptuales. Por Javier López Mejía - hace 2 años.
Efectos del aparato digestivo. García Yocelyn París Angélica Luis Gonzalez Reyes Noeli Rivero Leonela Lcda. Haz clic aquí para centrar el mapa.
509 Alejandra Saucedo Zuñiga Denisse López Gómez Montserrath Rodríguez Gaspar Cynthia Reynaga Encinia Lizbeth Castillo Martínez. Antiinflamatorios No Esteroideos República Bolivariana de Venezuela Ministerio del poder popular para la Educación Superior Universidad Nacional Experimental Francisco de Miranda Modalidad-ADI Farmacología II Bachilleres. Analgésicos - Mapa Conceptual.
Nuestras integraciones con G Suite te permiten aprovechar tu cuenta Google para acceder a tu mapa conceptual en línea y darle mantenimiento. Crear un mapa mental. La desigualdad es un tema de estudio bastante extenso.
Alteraciones respiratoria deprecion respiratoria. Fármacos Antiinflamatorios no esteroideos AINE 1. Flowchart by Camila Vidal created more than 1 year ago.
2 Los medicamentos se pueden clasificar de acuerdo a la vía de administración indicación presentación o por su forma. Crear un mapa mental. Temas para mapas conceptuales.
ANALGESICOS OPIOIDES 1. Analgésicos Opioides Santiago Cuéllar Rodríguez 2. Sustancias capaces de calmar o aliviar el dolor Retiradas del mercado de algunos países por riesgos de agranulocitosis 3 grupos de fármacos.
ANESTESIA - Mapa Mental. Mecanismo de acccion interactuan sabre us propios receptores. Mapa conceptual general de la.
Vías de administración - Mapa Conceptual. - Sufrimiento para el paciente. Scribd es red social de lectura y publicación más importante del mundo.
ANALGESICOS OPIOIDES O NARCOTICOS Medicamentos derivados de la amapola Tienden a producir fármacodependencia Inhiben la transmisión de los impulsos nociceptivos dolorosos disminuyendo la percepción del dolor mediante la estimulación de los receptores opioides en el sistema nervioso central - SNC 19. Analgésicos narcóticos y no narcóticos. Antes de dar início ao processo de formação o formando pode elaborar um mapa onde.
Vías de administración - Mapa Conceptual. Por valeria martinez - hace 3 años. Con los complementos gratuitos de Lucidchart puedes importar tu mapa conceptual de forma sencilla para dividir documentos con mucho texto en Google Docs y hacer presentaciones más atractivas en Google Slides.
También llamados analgésicos opiáceos imitan la actividad de las endorfinas que son unas sustancias. 1 Los medicamentos son aquellas sustancias químicas que se utilizan para prevenir o modificar estados patológicos o explorar estados fisiológicos para beneficio de quien los recibe. Nota title assignedTo iniciar.
Crear un mapa mental. Fraga - hace 2 años 141. Haz clic aquí para centrar el mapa.
Esto implica básicamente lo siguiente. Mapa conceptual Artritis reumatoidea Flowchart. Mapa conceptual correspondiente a la sección de Farmacología de la Analgesia y la In amación.
Mapas Conceptuales Nuevos Antiepilepticos Mi E Portafolio

Mapa Conceptual Del Dolor Apuntes De Medicina Medicina Humana Udocz
Farmacos Antiinflamatorios Droga Anti Inflamatoria Libre De Esteroides Antiinflamatorio
Analgesicos Antipireticos Y Antiinflama Mapa Mental
Analgesicos Narcoticos Mindmeister Mapa Mental

Opioides Analgesia Y Control Del Dolor Goodman Gilman Docsity

Analgesicos Mapa Conceptual Pendidik
![]()
Mapa Conceptual Aines Esquema De Los Antinflamatorios No Esteroideos Mecanismo De Accion Clasificacion Velazquez Farmacologia Basica Y Clinica Velazquez Basic And Clinical Pharmacology Studocu

Isleana Perez Rodelo Mapa Conceptual

Estrategia De Mapa Conceptual Sobre Liquidos Intravenosos Elaborada Por Download Scientific Diagram

Automedicacion Mapa Conceptual Sobre La Automedicacion









Posting Komentar untuk "Analgesicos Mapa Conceptual"