Mapa Conceptual De Las Prioridades Ambientales
Por MARIA MUNOZ SUAREZ - hace 3 años. Aguas contaminadas saneamiento servicio de alcantarillado tratamiento de.

Clasificacion De Hidrocarburos Nomenclatura Quimica Ensenanza De Quimica Clase De Quimica
PRIORIDADES AMBIENTALES El cuidado y preservación de los ecosistemas naturales es una de las prioridades ambientales.
Mapa conceptual de las prioridades ambientales. Mapa conceptual de las prioridades ambientales - Brainlylat. 1 Politicas y Legislación Ambiental. Organización de estados americanos el departamento de desarrollo sostenible apoya los estados miembros de la oea en el diseño la implementación de.
Haz clic aquí para centrar el mapa. Mapa conceptual de las prioridades ambientalessi lo pueden sacar del libro de 5 grado de primaria - Brainlylat. Sin más preámbulos la respuesta es que son todos aquellos problemas que tienen que ver con la salud de la gente.
Mapa conceptual de las prioridades ambientalesde las página está - Brainlylat. Haz clic aquí para centrar el mapa. Aprovechando el ímpetu de la reflexión y balance del año que cerró y los buenos propósitos del nuevo año no quiero dejar pasar la oportunidad de apuntar 10 prioridades en materia ambiental que a mi juicio deben impulsarse profundamente formar parte de la agenda al más alto nivel gubernamental e involucrar a los distintos órdenes de gobierno al Congreso de la Unión a los empresarios a la academia a la ciudadanía y a las.
Si bien debemos rechazar la detención o la reducción del ritmo del crecimiento como respuesta a las preocupaciones ambientales debemos a la vez buscar modelos de desarrollo sostenible que aborden los problemas acuciantes de hoy pero que también traten de respetar las necesidades de las generaciones futuras. QUE PASA SI TALAMOS UN BOSQUE. 111 Políticas Internacionales de aplicación en Colombia.
Se debe considerar no solo el cuidado de los recursos naturales sino también el equilibrio entre los elementos vivos y los no vivos del planeta Residuos El. Se debe considerar no solo el cuidado de los recursos naturales sino también el equilibrio entre los elementos vivos y no vivos del planeta. La alteracion de un ecosistema provoca que algunos animales emigran o parezcan.
Mapas Mentales sobre el Medio Ambiente. Los mapas mentales son un método muy eficaz para extraer y memorizar información. Un mapa mental es un diagrama usado para representar palabras ideas tareas dibujos u otros conceptos ligados y dispuestos radialmente alrededor de una palabra clave o de una idea central.
Agua potable aire limpio condiciones o ambientes de trabajo salubres zonas de. Por Xòchitl Erika Allende Fernàndez - hace 3 años. MAPA CONCEPTUAL DE GESTIÓN AMBIENTAL.
Mapa conceptual de las prioridades ambientalesde las página está Recibe ahora mismo las respuestas que necesitas. Los problemas ambientales de Colombia son en general los mismos que afectan a la mayoría de países en desarrollo. PDF On Nov 11 2006 Ernesto Sánchez-Triana and others published PRIORIDADES AMBIENTALES PARA LA REDUCCIÓN DE LA POBREZA EN COLOMBIA Find read and cite all the research you need on ResearchGate.
En consecuencia pierden la humedad del suelo Devido a que se extiguen los animales. Las prioridades ambientales son cuando las personas tienen mucha necesidad de alimentos ó ropa en buen estado ó para construir viviendas así como utilizar la energia. Impacto Ambiental - Mapa Conceptual.
112 Principales Normas aplicables en Colombia. Al talar un bosque no solo perdemos los árboles gran parte de la vejetavion perdemos la sombra. Prioridades ambientales El cuidado y preservación de los ecosistemas naturales es una de las prioridades ambientales.
Mapa conceptual de las prioridades ambientales ayuda plis a la mejor respuesta le doy coronita UnU. PROBLEMAS AMBIENTALES - Mapa Conceptual. Biodiversidad cambio climático agua dulce océanos y mares uso de la tierra y gobernanza ambiental son las seis prioridades ambientales que han identificado un grupo de expertos para avanzar en la protección de la riqueza natural de América Latina y El Caribe.

Mapa Conceptual Y Mental Medio Ambiente Temas Ambientales Ecologicos Y Sustentables Cuidado Del Medio Ambiente Cartelera Del Medio Ambiente Medio Ambiente

Pin En Objetivos De Desarrollo Sostenible Ods
![]()
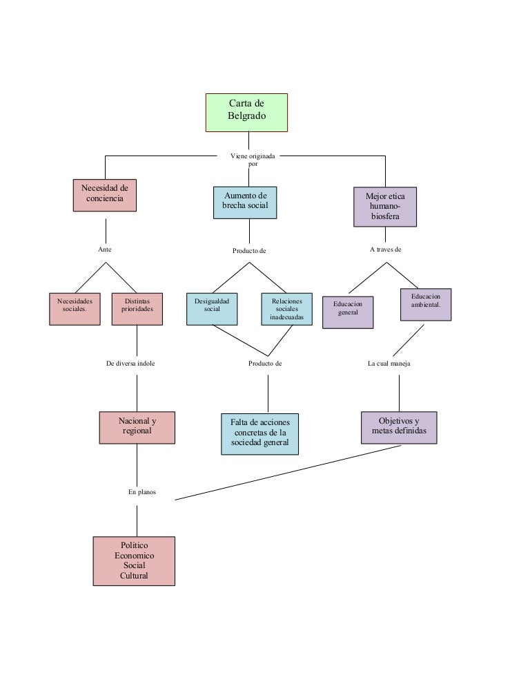
Carta De Belgrado Mapa Conceptual

Infografia Programas De La Fundacion Hombre Naturaleza Infografia Medio Ambiente Hombre Naturaleza

Mapa Mental Proceso De Industrializacion En 2021 Mapas Mapa Conceptual Revolucion Agricola

Ayuda Necesito Hacer Un Mapa Conceptual Del Tema Prioridades Ambientales Brainly Lat

Por Que Elegir Una Lavadora Ecotecnologica Conoce Algunos De Los Beneficios Que La Lavadora Ecotecnologica Ofr Ahorro De Agua Medioambiente Ahorro De Energia

Mapa Conceptual Medio Ambiente

Pin By Gab Balboa On Trabajos Emi Science Lab Japanese Princess Lettering

El Ods 9 Industria Innovacion E Infraestructura Objetivos De Desarrollo Sostenible Sistema De Gestion Ambiental Desarrollo Sostenible

Que Es El Desarrollo Sostenible Desarrollo Sostenible Objetivos De Desarrollo Sostenible Cuidado De La Naturaleza

Ecosistemas Mapa Conceptual Ecosistemas Mapa Conceptual Mapa Conseptual Mapas

Infografia Eliminacion Frente A Sustitucion Analizando La Naturaleza Del Sustrato Y El Tipo De Base Nucleofilo Quimica Organica Quimica Quimicas

Mapa Conceptual De Las Prioridades Ambientales Brainly Lat










Posting Komentar untuk "Mapa Conceptual De Las Prioridades Ambientales"