Mapa Conceptual De Crm
No Hassle - Start Today. Wrueda80 24 de Julio de 2013 1037 Palabras 5 Páginas 641 Visitas.

Mapa Conceptual Crm Vs Erp Daniel Castellanos Mejia Sistemas Integrales De Informacion
Manage Your Customer Efficiently with the Right CRM Software.

Mapa conceptual de crm. Realice un mapa conceptual del documento llamado Definición y Valor de CRM. Una filosofía de trabajo marketing 1 a 1. Mapa conceptual crm - qué hace un crm 1.
Mapa conceptual de CRM en septiembre 28 2011. ACTIVIDAD 5- PRESENTACIÓN DE EXPOSICIÓN. Por Vicente Orellano - hace 1 año.
Enviar por correo electrónico Escribe un blog Compartir con Twitter Compartir con Facebook Compartir en Pinterest. Anzeige Review the Top 10 Customer Management Tool Systems. Relaciones con los clientes.
ERP y la Evolución. Después de haber leído el material didáctico y visitado. Manage Your Customer Efficiently with the Right CRM Software.
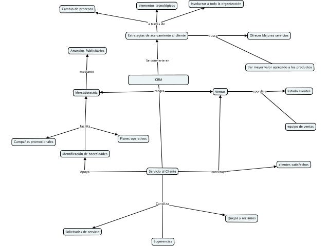
Después de haber leído el material didáctico y visitado los sitios sugeridos deberás elaborar un mapa conceptual para cada una de las tres áreas en donde se tenga lo siguiente. Fidelizando e incrementando ventas Características del CRM Qué es el CRM. Descripción de la actividad Dentro de los módulos del CRM se encuentran el de Mercadotecnia Ventas y Servicio.
Anzeige Review the Top 10 Customer Management Tool Systems. - Busca aprender las necesidades y. Encontrar atraer y ganar nuevos clientes.
Mapa conceptual Documento gráfico que representa las relaciones existentes entre los conceptos características y clases enlazándolas a través de conectores. Un proceso que se alimenta de información. Reducir costos de marketing y servicio del cliente.
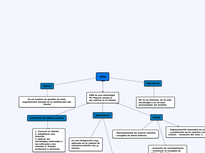
CRM Gestión de relaciones con clientes Qué es. Es una aplicación que permite centralizar en una única base de datos todas las interacciones entre una empresa y sus clientes. Improve Your Business Today.
Anzeige Get More Value For Money With the Top CRM Software. Retener a clientes actuales de una compañia. EL CMR QUE ES EL CMR.
UNIVERSIDAD AUTÓNOMA DEL ESTADO DE HIDALGO Sistema de Universidad Virtual Mapa Conceptual del Ciclo del Proceso de CRM Actividad 36 19 de Julio del 2015 2015 Licenciatura en Mercadotecnia Virtual Equipo 2. Ascaupal 14 de Septiembre de 2012 4379 Palabras 18 Páginas 763 Visitas. Apto para cualquier empresa.
Maximiza información del cliente Identifica nuevas oportunidades de negocio mejorando productos o creando nuevos haciendo que el negocio crezca da día más Administra las relaciones el cliente se siente. Copiar y editar mapa. ACTIVIDAD 3- CUADRO COMPARATIVO EJEMPLOS ERP.
Diaz Aguilar Adriana Guevara Lubián Luis Gerardo Hernández Palacios Javier Lopez Ocampo Maricarmen Monzalvo Guerrero Jheny Santa MTE. Reduccion del ciclo de venta 32. Es de atraer y retener a los clientes 2.
ACTIVIDAD 2- CUADRO COMPARATIVO CRM. La que corresponda a cada equipo ACTIVIDAD 5-. Anzeige Get More Value For Money With the Top CRM Software.
Sistemas de Información Tecnologías y Tipos. Estas tres áreas son contienen prácticas especializadas que proporcionan información importante para administrar las relaciones con los clientes. Haz clic aquí para centrar el mapa.
No Hassle - Start Today. TIPOS DE CRM COLABORATIVO OPERACIONAL ANALÍTICO elementos del crm ESTRATEGÍA DE NEGOCIO talento humano INTERNET-INTRANET CHAT VOIP CALL ME WEB CONFERENCE INTERACCIÓN DIRECTA MOBILE OFFICE FRONT OFFICE BACK OFFICE DATA WAREHOUSE DATA MINING TIC FAVA - Formación en Ambientes Virtuales de Aprendizaje. Involucrar a toda la organización elementos tecnológicos Cambio de procesos a través de Estrategias de acercamiento al cliente busca Ofrecer Mejores servicios Anuncios Publicitarios Se convierte en mediante CRM Mercadmecnm NENE Ventas coordina listado clientes dar mayor valor agregado a los productos facilita equipo de ventas Planes.
Create Free Account Now. Metodologia de un CRM 21. Sistemas Integrados de Información Características Medios y Sistemas para Empresas.
ACTIVIDAD 4- Hacer equipo de al menos 5 personas y hacer una presentación en PREZI. Improve Your Business Today. Create Free Account Now.
Mapa conceptual del CRM - Mapa Mental. - Para reducir e incrementar las utilidades de una compañía a través de solicitudes de lealtad de los clientes. CRM Cultura General introducción al CRM Mapa conceptual de CRM.
BENEFICIOS DEL CMR Es un modelo de gestión de toda la organización basada en la satisfacción del cliente u orientación al mercado según otros autores. Involucra estrategias de mercadotecnia. Sistema de Gestión Empresarial.
Mapa Conceptual De Crm. Modulos de Servicios 2. Mapa conceptual Documento gráfico que representa las relaciones existentes entre los conceptos características y clases enlazándolas a través de conectores.
Ventajas de la CRM 31. Atraer a clientes antiguos. Deberás incluir las definiciones de Mercadotecnia Ventas y Servicio al cliente.
Los puntos más importantes relacionados con el CRM. Mapa conceptual crm 1.

Actividad 11 Mapa Conceptual Crm Sistemas Integrales De Informacion
Workbook Crm Mapa Conceptual Crm

Actividad 7 Sistemas Integrales De La Informacion

Mapa Conceptual Crm Sistemas Integrales

Mapas Conceptuales Sistemas Erp

Actividad 7 Mapa Conceptual Crm Sistemas Integrales Sitio Orlando
Mapa Conceptual Del Crm Mapa Mental

Mapa Cmr Erp Resultado De Imagen Para Mapa Conceptual De Crm

De Todo Un Poco Mapa Conceptual De Servicio Al Cliente En Crm
Mapa Conceptual De Crm Marketing Tecnologia E Ingenieria

Concept Map Sales Marketing Map Angle Text Material Png Pngwing
Mapa Conceptual Crm Gestion De Tecnologia De La Informacion Tecnologias De La Informacion

Mapa Conceptual Crm Sistemas Integrales De Informacion Monik

Mapa Conceptual Crm Que Hace Un Crm








Posting Komentar untuk "Mapa Conceptual De Crm"