Mapa Conceptual De Nola Pender
Primer contacto con la enfermería. Teoría de aprendizaje social modelo de valoriación de expectativas humanas MPS.
Nola Pender Comportamiento Enfermeria
Teoría del modelo de promoción de la salud.

Mapa conceptual de nola pender. Se recibió de enfermera West Suburban Hospital 1964. She started studying health-promoting behavior in the mid-1970s and first published the. 1975 publicación de su modelo.
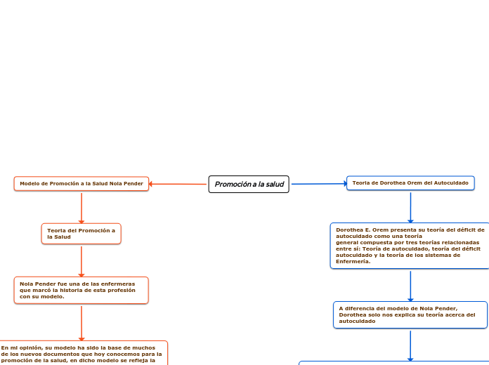
PENDER La promoción de salud como campo conceptual metodológico e instrumental trae entre sus pilares y estrategias elementos favorecedores de la mejora de la calidad de vida a través de la trabajo de las determinantes de la salud. Edición del modelo de Promoción de Salud. Nola Pender modelo de promoción de la salud meta de la enfermeria.
La aplicación del Modelo de Promoción de la Salud de Pender es un marco integrador que identifica la valoración de conductas en las personas de su estilo de vida del examen físico y de la historia clínica estas actividades deben ayudar a que las intervenciones en promoción de. TEORIA DE NOLA PENDER. MA en crecimiento y desarrollo.
EL MODELO DE PROMOCION DE LA ALUD NOLA J. Pgina 19 MAPA CONCEPTUAL DEL TEMA. Created with Raphaël 210.
Es una guía para la observación y exploración de los procesos biopsicosociales que son el modelo a seguir del individuo para la realización de las conductas destinadas a mejorar la calidad de vida a. Pender to be a complementary counterpart to models of health protection It defines health as a positive dynamic state rather than simply the absence of disease. Completó un máster en el crecimiento y desarrollo humano.
Pender nacidó el 16 de agosto de 1941 en Lensing Michigan. Nola pender modelo de promociÓn de la salud metaparadigmas fundamentos teÓricos conclusiones principales conceptos enfermera autora del modelo de prom. Publico un modelo conceptual de conducta para la salud preventiva 1981miembro de American Academy of Nursing 1982.
Modelo de Promoción a la Salud. Pender 1941 present is a nursing theorist who developed the Health Promotion Model in 1982. Presupone que el logro del bienestar está en el potencial de contar con aliados y la movilización de la.
Ayudar a los personas de cuidado a cuidarse ellos mismos obtener la salud optima del individuo Integra diversas Teorías. 1981 admitida en la Academia Americana de Enfermería. El modelo de promoción de la salud de Nola Pender.
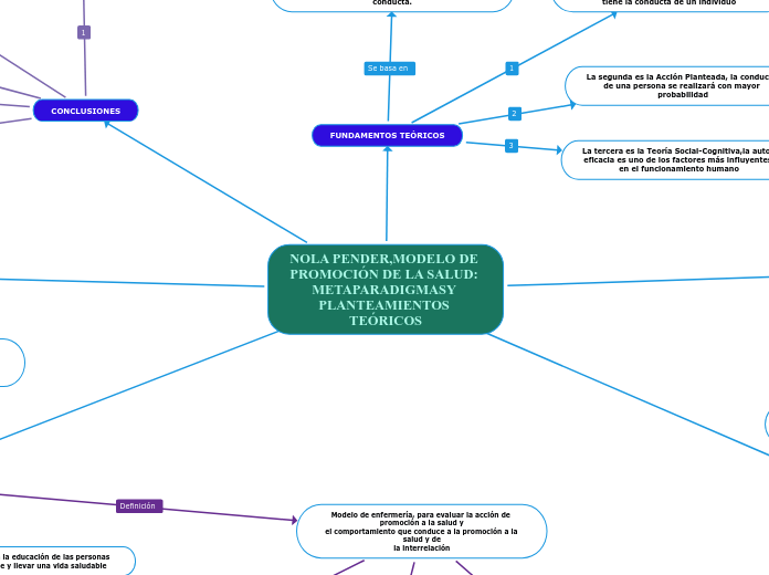
Una reflexión en torno a su comprensión. El Modelo de Promoción de la Salud propuesto por Nola Pender es ampliamente utilizado por los profesionales de enfermería ya que permite comprender comportamientos humanos relacionados con la salud y a su vez orienta hacia la generación de conductas saludables. Health promotion is directed at increasing a patients level of well-being.
1 OBJETIVO 11 PROMOCIÓN y RESTABLECIMIENTO de la SALUD a la prevención de la enfermedad. Nola pender 1. Lo que contribuyo a la.
Las bases que Pender poseía en enfermería en desarrollo humano en psicología experimental y en educación la llevaron a utilizar una perspectiva holística y psicosocial. MAPA MENTAL DE NOLA PENDER. She is also an author and a professor emeritus of nursing at the University of Michigan.
The Health Promotion Model was designed by Nola J. Desde su niñez mantenía la idea de que la enfermería era ayudar a otras personas a cuidar de sí mismas. Pender BIOGRAFÍA Nació el 16 de agosto de 1941 en Lancing Michigan.
PROMOCION DE LA SALUD. Internal communication best practices and tips. El modelo de promoción de la salud de Nola Pender sirve para integrar los métodos de enfermería en las conductas de salud de las personas.
NOLA JPENDER MODELO DE LA PROMOCION DE LA SALUD Identifica Factores cognitivos -perceptuales En El individuo Determinando Las conductas De Promocin de la salud Integrando La investigacin Que Facilite la generacin de hiptesis Modificando La conducta sanitaria. En 1965 Pender completa un máster en el Crecimiento y desarrollo humano en la misma universidad y ese dicho año publica A Conceptual Model for Preventive. Información detallada sobre mapa conceptual modelo de promocion de la salud de nola pender podemos compartir.
Administrador blog Noticias Modelo 2019 también recopila imágenes relacionadas con mapa conceptual modelo de promocion de la salud de nola pender se detalla a continuación. Nació en Learsing USA 1962. Promoción de la Salud propuesto por Nola Pender es ampliamente utilizado por los profesionales de enfermería ya que permite comprender comportamientos huma-nos relacionados con la salud y a su vez orienta hacia la generación de conductas saludables.
Http Www Redalyc Org Pdf 3587 358741840003 Pdf

Mapa Conceptual Modelo De Promocion De La Salud De Nola Pender Noticias Modelo
Participacion De Enfermeria E Mapa Mental Amostra
El Modelo De Promocion De La Salud De Nola Pender Una Reflexion En Torno A Su Comprension

Autoeficacia Del Cuidador Familiar De La Persona En Estado Critico Enfermeria Universitaria

Modelo Promocion De La Salud Nola Pender Docsity
El Modelo De Promocion De La Salud De N Mapa Mental

Nola Pender Promocion De La Salud By Jessica Mendoza Arzola
![]()
Mapa Conceptual De Tres Modelos Docsity
Participacion De La Enfermeri Mapa Mental Amostra

Pensando En Colectivos Febrero 2016
Nola Pender Modelo De Promocion De La S Mapa Mental

El Modelo De Promocion De La Salud De Nola Pender Una Reflexion En Torno A Su Comprension Pdf Free Download
Promocion A La Salud Mapa Mental

Estilos Y Modo De Vida By Gabibedoya0204 On Emaze







Posting Komentar untuk "Mapa Conceptual De Nola Pender"