Mapa Conceptual De Equilibrio Ecologico
Take a look at our interactive learning Mind Map about EL EQUILIBRIO EN LOS ECOSISTEMAS or create your own Mind Map using our free cloud based Mind Map maker. Instrumentos de política ambiental.
![]()
Equilibrio Ecologico Mapa Conceptual
El aprovechamiento sustentable prevención y el control de la contaminación del aire agua y suelo.
Mapa conceptual de equilibrio ecologico. Haz clic aquí para centrar el mapa. Mapa Mental en LEY GENERAL DEL EQUILIBRIO ECOLÓGICO Y LA PROTECCIÓN AL AMBIENTE creado por Griz Vela en 11012018. Crear un mapa mental.
EQUILIBRIO QUÍMICO - Mapa Mental. Índice Mapa conceptual 2 Objetivo de trabajo 3 Desarrollo del tema 4 Antecedentes históricos de. IntroducciónLa Ley General del Equilibrio Ecológico y Protección al Ambiente establece quees competencia del Gobierno Federal a través de la Secretaría de MedioAmbiente y Recursos Naturales la formulación aplicación expedición ejecuciónevaluación y modificación de los programas de ordenamiento ecológicomarino con la participación que corresponda a otras dependencias yentidades de la Administración Pública FederalLos programas de ordenamiento ecológico.
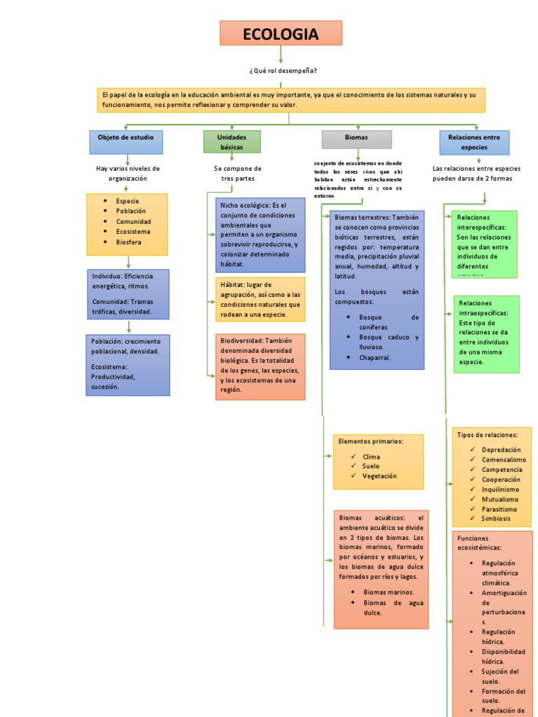
MAPA CONCEPTUAL Ecología BIOMA CICLOS BIOSFERA BIOGEOQUIMICO S0S ECOSISTEMAS FACTORES BIOTICOS FACTORES ABIOTICOS DESEQUILIBRIO ECOLOGICO BIODIVERSIDAD LUZX TEMPERATURA FENOMENOS ACTIVIDADES AGUA AIRE NATURALES HUMANAS SUELO ETCFENOMENO REDES. De 28 de enero 1988. Instrumentos de política ambiental 11.
Ley general de equilibrio ecologico y la proteccion delo medio ambiente. Para lograr un Desarrollo en términos ecológicos se requieren cambios graduales profundos en los patrones culturales en el marco institucional y legal implica el fortalecimiento de la plena participación ciudadana en convivencia pacífica y en armonía con la naturaleza sin comprometer y garantizando la calidad de vida de las generaciones futuras. Garantizar el derecho a vivir en un medio ambiente adecuado para el desarrollo salud y bienestar.
En esta región destacan 17 países que reúnen el 70 de la biodiversidad. Capitulo 1 capitulo 2 capitulo 1 aprovechamient o sustentable del agua y los ecosistemas. O Más de la mitad de las especies del planeta se encuentra en las zonas tropicales.
Por Rene Camuñez - hace 1 año. Ley General de Equilibrio Ecológico y Protección al medio Ambiente. LGEEPA publicado en el DOF.
CONTENIDO DEL 3ER MOMENTO CASO DE NEGOCIOS Tutorial Horario. Abordamos el nivel químico y parte del nivel biológico. Zona de restauración 23.
Por Sharis Muñoz - hace 2 años. Aprovechamiento sustentable de los elementos naturales. Puedes utilizar dibujos o recortes.
A estos países se les llama megadiversos. Definir los principios de la política ambiental. Equilibrio ecológico y protección al ambiente por jhunior leonel llamoctanta 1.
Mapa Mental punto de equilibrio Mapa del sitio. Ley General del Equilibrio Ecológico y Protección al Ambiente Reglamento de la LGEEPA en materia de Evaluación del Impacto Ambiental Reglamento de la LGEEPA en materia de Registro de Emisiones y Transferencia de Contaminantes Ley General del Cambio Climático. Con esta información elabora un mapa conceptual ubicando cada uno de los ejemplos según el nivel de organización.
EQUILIBRIO QUÍMICO - Mapa Mental. Flora y fauna silvestres 3. Preservacion y aprovechamient o sustentable del suelo y sus recursos.
Crear un mapa mental. Normas oficiales mexicanas 13. El equilibrio ecológico o balance de la naturaleza es una teoría que propone que los sistemas ecológicos estén en un equilibrio estable homeostasis es decir que un pequeño cambio en algún parámetro en particular por ejemplo el tamaño de una población en particular será corregida por la retroalimentación negativa que traerá el nuevo parámetro para traer a su punto de.
Mapas Mentales Similares Esbozo del Mapa Mental ley general de equilibrio ecologico y proteccion al ambiente por grecia mariel arevalo rivera 1. Evaluación de impacto ambiental 2. Ley General de equilibrio ecológico y protección al ambiente La primera ley en donde se encuentran referencias a la biodiversidad los recursos genéticos y los conocimientos tradicionales de los pueblos indígenas asociados a ellos es la Ley General de Equilibrio Ecológico y.
Introducción al concepto de equilibrio ecológico componentes de la naturaleza las acciones que dañan el medio ambiente y las 5R. El mapa conceptual del tema de química donde se muestra los pasos a tomar en lo que se refiere al Equilibro Quimico.
Ley General De Equilibrio Ecologico Y Proteccion Mindmeister Mapa Mental

Equilibrio Ecologico Mapa Conceptual

Ley General De Equilibrio Ecologico Y Proteccion Mindmeister Mapa Mental
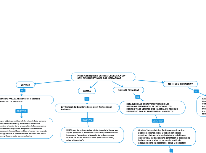
Mapa Conceptual Lgprgir Lgeepa Nom 052 Mapa Mental

Mapa Conceptual De Las Causas De Desequilibrio En Los Ecosistemas Ayudenmeeeeeeeee Brainly Lat
Desequilibrio Ecologico Mindmeister Mapa Mental

Cultura Ambiental Mapa Conceptual
Mapa Conceptual De Equilibrio Ecologico Tutor Langit
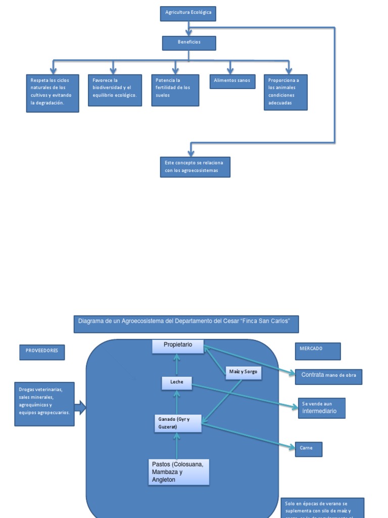
Mapa Conceptual De Agricultura Ecologica Y Diagrama De Flujo De Agroecosistema De Su Region

Mapa Conceptual Equilibrio Quimico

Mapa Conceptual Equilibrio Quimico

Calameo Mapa Conceptual Pags 180 182

08 La Humanidad Y El Medio Ambiente Porfoliodemariaamoros

Calameo Mapa Conceptual Pags 180 182







Posting Komentar untuk "Mapa Conceptual De Equilibrio Ecologico"