El Caballero Dela Armadura Oxidada Mapa Conceptual
View 424814655-Mapa-Conceptual-El-Caballero-de-la-Armadura-Oxidadadoc from LENG 101 at University of El Salvador. Mapa Conceptual De El Libro El Caballero Dela Armadura Oxidada es uno de los libros de ccc revisados aquí.

Unidad Iv Mapa Conceptual Proyectos Chacon Abel
En los bosques de Merlin.

El caballero dela armadura oxidada mapa conceptual. Arealibros es el blog de actualidad literaria de nuestra Red de Medios. El Sendero de la verdad. Estamos interesados en hacer de este libro Mapa Conceptual Del Libro El Caballero Dela Armadura Oxidada uno de los libros destacados porque este libro tiene cosas interesantes y puede ser útil para la mayoría de las.
Estamos interesados en hacer de este libro Mapas Conceptuales De La Lecura De El Caballero De La Armadura Oxidada uno de los libros destacados porque este libro tiene cosas interesantes y puede ser útil para la mayoría de las personas. El caballero de la la armadura oxidada. Mapa Conceptual Del Libro El Caballero Dela Armadura Oxidada.
A jes P e rson Julie t a ci o I ni Nud o CristóbEl caballero y albolsalegre Herrer Ambie o El caballero y Julieta nte Caballer o Bolsalegr Trama e El caballero contra un Caballero y la damisela Rebeca dragónPersonasasombrada. Estamos interesados en hacer de este libro Mapa Conceptual Sobre El Libro El Caballero Dela Armadura Oxidada uno de los libros destacados porque este libro tiene cosas interesantes y puede ser útil para la mayoría de las personas. Mapa Conceptual Del Libro El Caballero Dela Armadura Oxidada es uno de los libros de ccc revisados aquí.
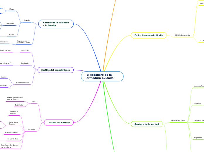
Que descubre en el castillo de silencio 1 Ver respuesta jnontoa está esperando tu ayuda. No solo eso a juzgar por las diversas páginas de este libro hace que este libro Mapa Conceptual Del Caballero De La Armadura Oxidada sea más significativo y claro al transmitir las intenciones del. El caballero de la armadura oxidada.
Mapas Conceptuales De La Lecura De El Caballero De La Armadura Oxidada es uno de los libros de ccc revisados aquí. El castillo del silencio. Arriba hay una portada de libro interesante que coincide con el título Mapa Conceptual Del Caballero De La Armadura Oxidada.
El caballero permaneció un tiempo con Merlín. A partir de la lectura de los capítulos 1 2 y 3 respondan las consignas planteadas. Y también este libro fue escrito por un.
Noticias sobre mapa conceptual del caballero de la armadura oxidada. Durante día y noche. Nuevas preguntas de Castellano.
Estamos interesados en hacer de este libro Mapa Conceptual Del Libro El Caballero Dela Armadura Oxidada uno de los libros destacados porque este libro tiene cosas interesantes y puede ser útil para la mayoría de las. Mapa Conceptual De El Caballero De La Armadura Oxidada es uno de los libros de ccc revisados aquí. NOVELA EL CABALLERO DE LA ARMADURA OXIDADA RFisherCONSIGNAS.
Estamos interesados en hacer de este libro Mapa Conceptual De El Caballero De La Armadura Oxidada uno de los libros destacados porque este libro tiene cosas interesantes y puede ser útil para la mayoría de las personas. El logro pasar el castillo del silencio. Estamos interesados en hacer de este libro Mapa Conceptual De El Libro El Caballero Dela Armadura Oxidada uno de los libros destacados porque este libro tiene cosas interesantes y puede ser útil para la mayoría de las personas.
Mapa Conceptual Del Libro El Caballero Dela Armadura Oxidada. 2 Qué simboliza la armadura en esta historia. Nota enviada a Cristóbal.
Añade tu respuesta y gana puntos. Mapa Conceptual Del Caballero De La Armadura Oxidada Detalle. Mapa Conceptual Del Libro El Caballero Dela Armadura Oxidada es uno de los libros de ccc revisados aquí.
Tras más de 50 años escribiendo comedia Robert Fisher se convirtió en tal experto del género que llegó a curarse de un cáncer de hígado y páncreas gracias al poder sanador del humor. Mapa Conceptual Sobre El Libro El Caballero Dela Armadura Oxidada es uno de los libros de ccc revisados aquí. Estamos interesados en hacer de este libro Mapa Conceptual De El Caballero De La Armadura Oxidada uno de los libros destacados porque este libro tiene cosas interesantes y puede ser útil para la mayoría de las personas.
En este rincón de la literatura encontrarás las principales novedades editoriales a nivel nacional e. Y también este libro fue escrito por un. Córdova MiyerlisLara Nalvy 2.
En busca del rey. Añade tu respuesta y gana puntos. Necesito un mapa conceptual del 2 y 3 capitulo del caballero de la armadura oxidada porfavor 1 Ver respuesta JuanDavidGamer080924 está esperando tu ayuda.
El caballero de la Armadura Oxidada 1. Capítulo 1 1 Extraigan dos citas que expresen lo que el caballero aprendió en este capítulo. El dilema del caballero.
El autor de El Caballero de la Armadura Oxidada te ayuda a liberarte de las barreras que te impiden conocerte y amarte tal como eres. Capitulo 5El castillo del conocimiento. University of El Salvador.
FACULTAD DE CIENCIAS SOCIALES ESCUELA DE IDIOMAS DEPARTAMENTO DE CASTELLANO CARRERA. EL CABALLERO DE LA ARMADURA OXIDADA. Mapa Conceptual De El Caballero De La Armadura Oxidada es uno de los libros de ccc revisados aquí.
EL CABALLERO DE LA ARMADURA OXIDADA. Pide ayuda al herrero. Y también este libro fue escrito por un escritor de libros que se.
Y también este libro fue escrito por un escritor de libros que se. Amor por su armadura. Finalmente encontró a Merlín.
Y también este libro fue escrito por un escritor de. Alguien que me ayude a ver si me está quedando bien este mapa conceptual por favor me ayudan.

Bitacora De Vuelo Psicologia Vi 2 Uniminuto Resena Del Libro El Caballero De La Armadura Oxidada

Mapa Conceptual De Violencia Extrema En Videojuegos
El Caballero De La Armadura Oxidada Mapa Mental
El Caballero De La Armadura Oxidada Mapa Mental

El Caballero De La Armadura Oxidada
El Caballero De La Armadura Oxidada Mapa Mental
El Caballero De La Armadura Oxidada Mapa Mental

El Regreso Del Caballero De La Armadura Oxidada By Juan Arriaga

Mapa Mental De Un Cuento Tienes Que Saber Esto

Bitacora De Vuelo Psicologia Vi 2 Uniminuto Resena Del Libro El Caballero De La Armadura Oxidada

T I C Mapa Conceptual Recursos Tic Para Desarrollar Las Inteligencias Multiples De Howard Gardner
El Caballero De La Armadura Oxidada Miellekartta

El Caballero De La Armadura Oxidada

El Caballero De La Armadura Oxidada
El Caballero De La Armadura Oxidada Carte Mentale
El Caballero De La Armadura Ox Carte Mentale
Mapa Conceptual Aprendizaje Autonomo
![]()
El Caballero De La Armadura Oxidada






Posting Komentar untuk "El Caballero Dela Armadura Oxidada Mapa Conceptual"