Mapa Conceptual De La Anorexia
Se sufre además una distorsión de la percepción. Mapa conceptual y mapa mental de la anorexia Publicado por luis-perez en 1643.
La anorexia no sólo representa un problema con la comida sino que además esconde una.

Mapa conceptual de la anorexia. Enviar por correo electrónico Escribe un blog Compartir con Twitter Compartir con Facebook Compartir en Pinterest. Mapa conceptual de los trastornos de la alimentación con enfoque de género Author. La persona limita exageradamente la ingesta de alimentos al punto de poner en riesgo su vida.
Mapa conceptual de la anorexia. Mapa Conceptual de la Anorexia Publicado por Unknown en 2059. Mapa conceptual de la anorexia.
Martes 15 de diciembre de 2009. Hop am eb guitar. Wesley Safadão reúne time de famosos em clipe de Sonhei que estava me casando Todo lo que deberías saber sobre la anorexia Mejor con Salud miércoles 28 de octubre de 2009 Mapa conceptual de la Anorexia Publicado por anorexia en 532 No hay comentarios.
Mapa conceptual de la anorexia y bulimia BluRay The Mule 2018 Earl Stone a man in his eighties is broke alone and facing foreclosure of his business when he is. Es una técnica usada normalmente por estudiantes para resumir y contemplar fácilmente todas las partes y ramificaciones de un tema y sus relacionescita requerida. A Concept Diagram showing Mapa Conceptual-Mentefacto de ANOREXIA.
Hop am eb guitar. Crear un mapa mental. Mapa conceptual de la anorexia.
De la Serna Madrid 1998 17-32 BN. 0 calificaciones 0 encontró este documento útil 0 votos 13 vistas 5 páginas. MUY BUENO GRACIAS.
David lópez renamed Mapa conceptual sobre tema de interés from Modulo 2. Haz clic aquí para obtener una respuesta a tu pregunta nesecito hacer un mapa conceptual de la anorexia alguien que sea tan amable de ayudarme. LA ANOREXIA - Mapa Mental.
Karaoke Impermeable Ha Ash Letra 2 x 2 pin though-holes for battery voltage and buzzer. Mind Map by Ambar Soledad Pimentel Yucra created more than 1 year ago. Presione RETORNO o haga clic en el botón Expandir para restaurar el cuadro de diálogo y después seleccione Aceptar.
Unknown 1 de mayo de 2013 1019. Fecha en que fue cargado. Mapa conceptual sobre la anorexia y la bulimia 1 Ver respuesta andreaarce577 está esperando tu ayuda.
Lo que sucede con esta tarjeta es que una vez se presenta para el pago con solo marcar una clave o código que el usuario establece como su nombre lo dice se debita de la cuenta bancaria del mismo la cantidad de dinero que se quiere p. Enviar comentarios Atom Seguidores. ANOREXIA NERVIOSA San Miguel El Salvador Noviembre 2020 Qué es la Anorexia Nerviosa.
La persona con anorexia se ve con sobrepeso a pesar de estar muy por debajo de los parámetros saludables. Por Erik vazquez - hace 6 años. LA ANOREXIA - Mapa Mental.
La anorexia jueves 29 de octubre de 2009. Entrada más reciente Entrada antigua Inicio. Canbios conductales Conportamiento ingestivo Hiperactividad Conducta social y sexual Transtornos afectivos Canbios.
Añade tu respuesta y gana puntos. Flight Performance The SPR F3 builds on tried and tested software processor and sensor technology to. Mapa conceptual de la anorexia.
La respuesta correcta es a la pregunta. Hop am eb guitar. Haz clic aquí para centrar el mapa.
Hacer clic para expandir la información del documento. Pacientes con anorexiabulimia La focalización de atención cambia. Se minimizará el cuadro de diálogo para que pueda verse mejor la hoja.
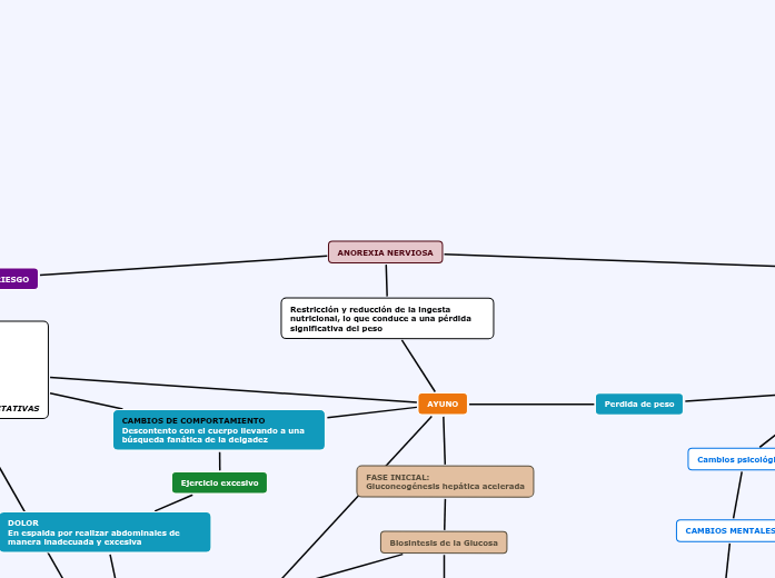
ANOREXIA Mind Map. DEFINICIÓN La anorexia nerviosa a menudo simplemente denominada anorexia es un trastorno de la alimentación que se caracteriza por el peso corporal anormalmente bajo el temor intenso a. You can edit this Concept Diagram using Creately diagramming tool and include in your reportpresentationwebsite.
La anorexia es una enfermedad que se a Caracterizado por padecerla en su Mayora mujeres entre 14 a 18 en pleno Desarrollo de su adolesencia se Produce principalmente por el gran deseo De verse esveltas. Miércoles 7 de noviembre de 2007. Etapa AzulÁrbol de las 3p david lópez added Modulo 2.
Principios Elementares Dos Processos Quimicos Felder Pdf. Pregunta problematizadora y búsqueda de la información. CIE-10 4045 545 Pérez del Yerro y cols.
Anorexiapng to Mapa conceptual sobre tema de interés. Este mapa mental tiene información acerca del tema de la anorexia y sus diferentes aspectos.

La Anorexia Mapa Conceptual De La Anorexia

Nesecito Hacer Un Mapa Conceptual Sobre La Anorexia Me Podrian Ayudarrrr Sino Es Mucho Pedir Ah Brainly Lat

Cuadros Sinopticos Sobre Anorexia Cuadro Comparativo

Mapa Conceptual Sobre La Anorexia Brainly Lat
Mapas Conceptuales Pdf Condon Bulimia Nerviosa

Mapa Conceptual Trastornos Alimenticios

Mapa Conceptual De Bulimia Y Anorexia
Trastorno De Anorexia Y Bulimia Nervios Mapa Mental

Descargar Cuadros Sinopticos Sobre La Anorexia Para Compartir Cuadro Comparativo

Dajula Psicologia Mapa Conceptual Sobre Anorexia

Act 4 Marquez Jorge Mapa Conceptual Sobre La Anorexia

Act3 Marquez Jorge Mapa Conceptual Sobre La Bulimia
Mapa De Bulimia Anorexia Y Ateacones

La Anorexia Mapa Conceptual Y Mapa Mental De La Anorexia
Mapa Conceptual Desorden Alimenticio Bulimia Nerviosa
Mapa Conceptual Somos Lo Que Comemos Las Personas Y La Salud Elementos Comunes De La Unidad

Cuadros Sinopticos Sobre Bulimia Cuadro Comparativo







Posting Komentar untuk "Mapa Conceptual De La Anorexia"