Nif B 2 Mapa Conceptual
NIF B-2 párrafo 9 inciso a17 al 21 patrimonio contable. Haz clic aquí para centrar el mapa.

1 Nif B 2 Estado De Flujo De Efectivo By Ana P Sanchez
Nif B-10 Mapa Conceptual.

Nif b 2 mapa conceptual. Enviar esto por correo electrónicoBlogThisCompartir en TwitterCompartir en FacebookCompartir en Pinterest. How to Not Get Lost in a Forest of Fear. Mapa Conceptual de Las NIF.
La NIF B-2 se fundamenta en el Marco Conceptual de la Serie NIF A especialmente en IN10 la NIF A-3 Necesidades de los usuarios y objetivos de los estados financieros ya que esta NIF establece que el estado de flujos de efectivo es un estado financiero básico en. El efectivo es crucial no podemos gastar o reinvertir asientos contables. NIF A2 Postulados Basicos - Mapa Mental.
NIF A-4 CARACTERISTICAS CUALITATIVAS DE LOS ESTADOS FINENCIEROS. Es asumir la permanencia indefinida de un negocio. Conjunto de conceptos generales y normas particulares que regulan la elaboración y presentación de la información.
Mapa conceptual de las Normas de Información Financiera. NORMAS DE INFORMACIÓN FINANCIERA. NIF A-2 POSTULADOS BASICOS por francisco bautista 1.
Internal communication best practices and tips. Regulan la informacion contenida en los estados financieros y sus notas en un lugar y fecha determinados. Entradas y salidas de efectivo.
Por Lupz Salas - hace 3 años. Nota title assignedTo iniciar. Origina un cambio en su poder adquisitivo.
Es el reconocimiento contable de las transacciones y transformaciones internas que afectan económicamente a una empresa. 59 3 86KB Read more. Es un Conjunt d Normas conceptual es y Normas particulare s emitidas por CINIF.
NIF B-2 párrafo 9 inciso k y r impuestos a la utilidad o en su caso el cambio neto en el. Las Normas de Información Financiera NIF son un conjunto de conceptos generales y normas particulares que regulan la presentación y elaboración de la información comprendida. Plan táctico o funcional donde encontraremos los a.
Crear un mapa mental. Haz clic aquí para centrar el mapa. UNO Número de cuenta.
How to support a happy and productive remote team. Por Ixchel Cuevas - hace 2 años 946. Crear un mapa mental.
Los saldos correspondientes en moneda nacional. Los estados financieros de las entidades. QUE SON LAS NIF.
Mapa conceptual NIF -A1 Leal Cazares Ana Laura 542 NIF- A1 defini es un Conjunt d Normas conceptual es y Normas partic. NIF B-15 - Mapa Conceptual. Planes de Cobranza 2.
Negocio en marcha 11. Particulares NIF A -8 Mapa conceptual NIF -A1 Leal Cazares Ana Laura 542 NIF- A1. Mapa conceptual semana 2.
NIF B-15 - Mapa Conceptual. Dicho importe se ajusta por los efectos. Publicadas por Unknown a las 1453.
296748 Page 2 of 8. By carll_canul in Types School Work general und mapa. Mapa Conceptual NIF A-2.
Partida en lo individual. N I F B - 8 P á g i n a 2 ÍNDICE. ESTRUCTURA DE LAS NIF.
MAPA CONCEPTUAL NIF B-8 LICENCIATURA. Financieros mediante la aplicación del método integral. Estructura de las normas de información financiera.
Crédito para compras a plazos siguientes aspectos para el correcto y oportuno recaudo. Los equivalentes de efectivo. Scribd ist die weltweit größte soziale Plattform zum Lesen und Veröffentlichen.
Genera y utiliza el efectivo y 5. ACTIVIDAD 2 - NIF C-11 Y B-4 MAPA CONCEPTUAL Elimar Aurora Gallegos Brito 3. View Actividad 2 - Mapa Conceptual de NIF C-11 Y B-4pptx from ECON MISC at Vizcaya de las Américas Uruapan.
A qué se refieren las NIF - Normas de Información Financiera. Brinda informacion sobre todos los fujos de efectivo de un entidad. Cuentas abiertas a 30 días Administración de créditos 1.
La NIF B-2 01- Ene-2008 nos habla del Estado de Flujo de Efectivo. MAPA CONCEPTUAL DE LAS NIFS Y SU ESTRUCTURA.
Nif B2 Mapa Conceptual Pdf Contabilidad Economias
Nif B 10 Mapa Conceptual Pdf Inflacion Contabilidad
Presentacion Y Revelacion Nif A 7 Mindmeister Mapa Mental
Nif B2 Mapa Conceptual Pdf Contabilidad Economias
Nif B 2 Estado De Flujos De Efectivo

Mapa Conceptual Nif A 5 546g7e8v8xn8

Nif B 13 Mindmeister Mapa Mental

Nif Mapa Conceptual By Giselle Fuentes
Mapa Conceptual Tema 1 Y 2 De La Unidad 2
![]()
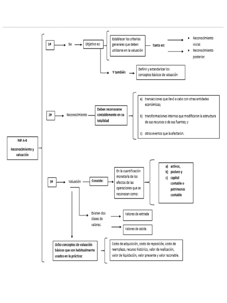
Act1 Mapa Conceptual Seminario C E S Pptx Nif U2022 U2022 U2022 A5 A6 Elementos B U00e1sicos Reconocimiento Y Valuaci U00f3n Estados Financieros Posici U00f3n Course Hero
Nif B 6 Estado De Situacion Financiera Mindmeister Mapa Mental
Nif B 3 Estado De Resultado Integral Mindmeister Mapa Mental
.jpg)
Normas De Informacion Financiera 542 Tarea 12 Mapa Conceptual Nif A 5 Por Estados Financieros Individual







Posting Komentar untuk "Nif B 2 Mapa Conceptual"