Cadena De Suministro Mapa Conceptual
Consiste en la entrega del producto en el lugar tiempo cantidad coste y calidad correctos pactados con el cliente es una parte de la cadena de suministro. Ix Resumen En este trabajo se presenta un desarrollo teórico conceptual del surgimiento.
Mapa Conceptual Componentes De La Cadena De Suministro Cliente Producto Negocio
View Mapa-Conceptual-de-El-Tema-Administracion-de-Operaciones-y-Cadenas-de-Suministrosdocx from QUETZALTEN ADMINISTRA at Universidad de San Carlos de Guatemala.
Cadena de suministro mapa conceptual. Estefanya Leal García 16690372 Lizbeth Hernández Santos. View 87456852-Mapa-Conceptual-Cadena-de-Suministropdf from CONTABILID 01 at University of Cuautitlán Izcalli. Mapa Conceptual Cadena De Suministro m34mj61jvo46.
Desarrollar planificar y controlar en todo el momento el flujo de productos supervisando la entrega del producto y la recepción de este producto. Un Nuevo Modelo Las NuevasTecnologíasGRUPO No 3 17. Lesen Sie 30 Tage kostenlos.
32 Algoritmos y lenguajes de Porgramacion 1. Mapa Conceptual pic 1. About Press Copyright Contact us Creators Advertise Developers Terms Privacy Policy Safety How YouTube works Test new features Press Copyright Contact us Creators.
TECNOLÓGICO NACIONAL DE MEXICO INSTITUTO TECNOLÓGICO DE CD. Un nuevo enfoque logístico ii Capítulo 2 Marco de referencia de la cadena. Scribd ist die weltweit größte soziale Plattform zum Lesen und Veröffentlichen.
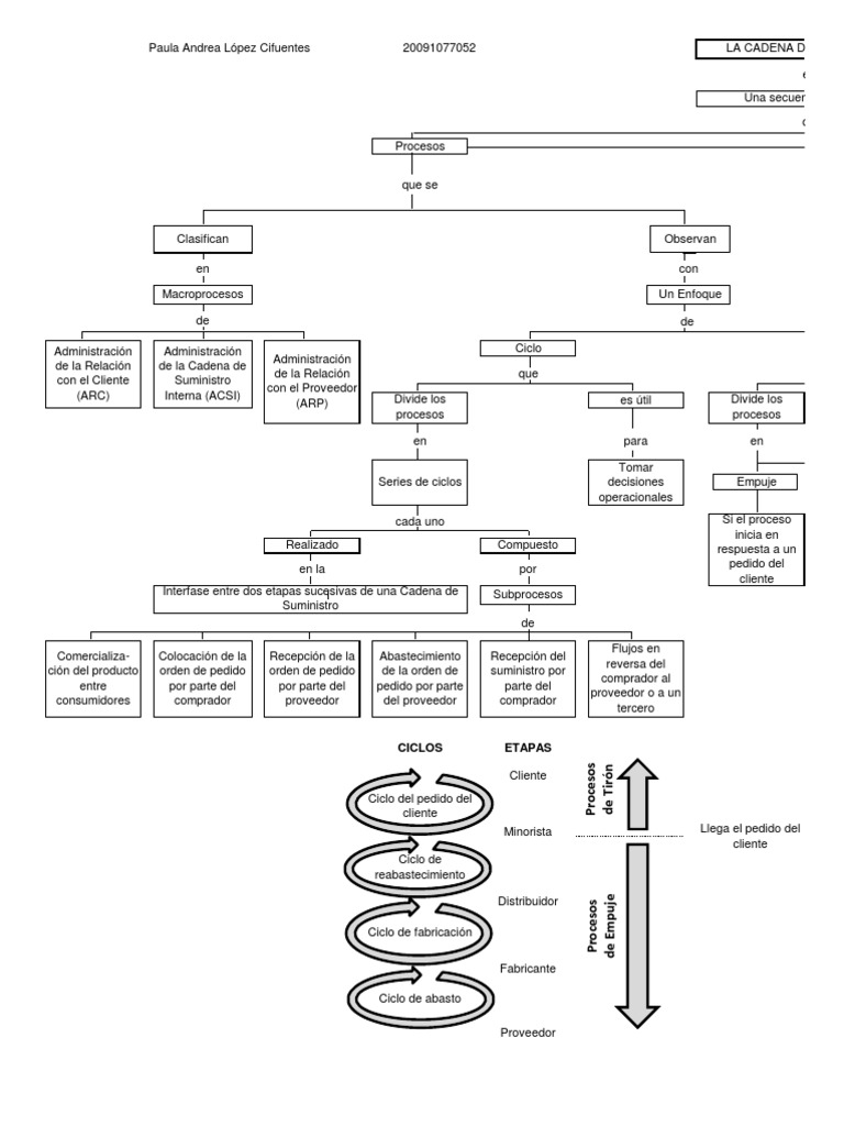
HOW WHY LAS Faces del diseño de la red de la cadena de suministro fase iv COSTOS PRODUCCIóN UBICARON REGIóN COMUNICACIONES MANO DE OBRA TRANSPORTE LOGíSTICA CLIENTES definir la estrategia y diseño de la cadena de suministro fase i análisis de competitividad definir estrategia EN. Paula Andrea Lpez Cifuentes 20091077052 LA CADENA DE. Crear un mapa mental.
Tema central Nivel 1 conceptos principales Nivel 2 y conceptos secundarios Nivel 3. Figura 53 Cadena causativa de la eficiencia empresarial mapa estratégico 227. ADMINISTRACION DE OPERACIONES Y.
VALLES INGENIERÍA EN GESTIÓN EMPRESARIAL MAPA CONCEPTUAL METODOLOGÍAS PARA EL DISEÑO DE CADENAS DE SUMINISTRO. Mapa conceptual de la cadena de suministro. Administración de la Cadena de Sumi-.
Mapa conceptual de cadena de suministro by clara1ines-6. Paula Andrea López Cifuentes 20091077052 LA CADENA DE SUMI es Una secuencia diná de Procesos que se. Por Dafne Laurence - hace 3 años.
Paul Dittman John Mentzer Transformando la Cadena de Suministro 2010GRUPO No 3 18. La logística se encarga de. Reducción de coste por obsolescenciaAumento de los ingresosMejora de la productividad del personalMejora del tiempo de suministro 16.
El mapeo de la cadena de suministro es el primer paso en la creación de una cadena de suministro impulsada por los resultados. Mapa conceptual cadena de suministro de nike. La cadena de suministro coordina todos los procesos que implican buscar y obtener una materia para transformar y entregar bienes o servicios al cliente buscando obtener su satisfacción por un lado y utilidades por el otro.
El proceso identifica el cambio que diferenciará a una organización de su competencia atiende una base de clientes con una propuesta de valor próspera reduce el costo interno e impulsa la rentabilidad. Elabora un mapa conceptual sobre los contenidos revisados en los materiales y recursos presentados que incluya. Hemera Technologies Images Un mapa conceptual es una forma especial de un mapa de cadena de eventos.
Cadena de Suministro José Rodríguez Meza. Marco conceptual de la cadena de suministro. Download PDF - Mapa Conceptual Cadena De Suministro m34mj61jvo46.
En un mapa de cadena de eventos vinculas una serie de eventos con flechas que indican la causa y el efecto. This is a non-profit website to share the knowledge. To maintain this website we need your help.
Karina Luna 870062655.

Administracion De Operaciones Y Cadena De Suministros Docsity

Logistica Empresarial Mapa Conceptual De Logistica

Cadena De Abastecimiento Mapa Conceptual

Mapa Conceptual Eslabones De La Cadena De Abastecimiento Youtube
Cadena De Abastecimiento Mapa Mental
Mapa Conceptual Logistica Gestion De La Cadena De Suministro
Logistica Y Cadena De Suministro Mindmeister Mapa Mental

Mauricio Cardenas Mapa Conceptual De Cadena De Abastecimiento

El Producto De La Logistica Y De La Cadena De Suministro
Mapa Conceptual Logistica Y Cadena De Suministro Logistica Gestion De Procesos De Negocio
Mapa Conceptual Logistica Y Cadena De Suministro Andresariza Logistica Procesos De Negocio
Diseno De La Cadena De Suministro Mapa Mental
Mapa Conceptual Cadena De Suministro Logistica Gestion De La Cadena De Suministro
Mapa Mental Actores En La Cadena De Suministro Pdf Pdf Marketing Negocios Economicos
Logistica Cadenas De Valor Y Cadenas D Mapa Mental
Administracion En La Cadena De Suminist Mapa Mental
Mapa Conceptual Cadena De Suministro Produccion Y Fabricacion Liderazgo

Mapa Mental Diseno De Cadena De Suministro






Posting Komentar untuk "Cadena De Suministro Mapa Conceptual"