TeorÃa Comprensiva Mapa Conceptual
Note title assignedTo start. Mapa conceptual de weberrrrr.
TeorÍa comprensiva de max weber Holaaaaaaaaa.
TeorÃa comprensiva mapa conceptual. Teoría comprensiva de la burocracia. Weber - Mind Map. Mapa conceptual de la teoria cognitiva jean piaget en su teoria genetico cognitiva la adaptaciÓn que es modo de relacionarse con el medio de forma eficaz teoria genetico cognitiva trata aspectos importantes del desarrollo cognitivo los periodosdel desarrollo cognitivo que son periodo pre-operacional de 2 a 7 aÑos.
MAPAS CONCEPTUALES Renata Rodrigues. Bien la teoría comprensiva es una corriente de pensamiento cuyo planteamiento central consiste en estudiar a la sociedad a partir de la interpretación del comportamiento individual y la acción social que realizan las personas que la conforman para comprender y explicar sus causas y efectos. Sociología de la Educación.
Get Teoria Comprensiva Mapa Conceptual Pictures. No se puede encontrar en la vida real y tiene un uso analítico. By Gloria Salome Capa Eras - 27 days ago 47.
Motivos pensamientos y sentimientos de las conductas. El siguiente mapa conceptual expone el aporte de las teorías cognitivas del aprendizaje autores postulados y características del rol del estudiante y. Objetivos del análisis de la acción 11.
Esquemas y mapas de procesos de lectura comprensiva. TIPOS IDEALES Su planteamiento central consiste en estudiar a la sociedad a partir de la interpretación del comportamiento individual y la acción social que realizan las personas que la conforman. Teoría comprensiva por ALEJANDRA ESTER SANCHEZ CRUZ 1.
Sociología comprensiva de max weber 2012. Un mapa conceptual es una representación gráfica de conocimientos ligados a un concepto. Conceptos centrales de la teoría comprensiva para entender la relación individuo-sociedad.
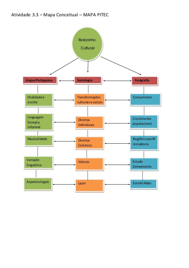
1- Elizabeth Sandoval Vargas. Mapa conceptual de teoria comprensiva. Sociología comprensiva de max weber 2012 Ana Lía Macedo.
TEORÍA COMPRENSIVA Es la teoría que resalta la importancia de no tratar al ser humano como robot destaca que en todo individuo existen aspectos que lo hacen distinto a los demás por tanto en el estudio de los fenómenos sociales intervienen aspectos subjetivos como los valores que se deben considerar para explicar un fenómeno interpretarlo y comprenderlo. Actividades de la Teoría Comprensiva Sociología 1. Estos esquemas orientan sobre procesos de lectura comprensiva y redacción de textos.
Al ser analizada la concepción de la realidad social de Weber es necesario conocer los conceptos y las unidades de análisis que la tradición comprensiva utiliza. Teorias del Aprendizaje - Mapa Conceptual. La teoría comprensiva es una corriente de pensamiento cuyo planteamiento central consiste en estudiar a la sociedad a partir de la interpretación del comportamiento individual y la acción social que realizan las personas que la conforman para comprender y explicar sus causas y efectos.
15 Teorãa Comprensiva Mapa Conceptual PicsTeoríacomprensiva paola gómez arzamendi selene garcía villalobos 1er semestre 2do grupo. 50 Teoria Comprensiva Mapa Conceptual Image. Click here to center your map.
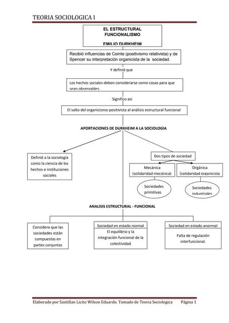
MAX WEBER Considerado como Mediante el primer teórico de las organizaciones teoría de la DominaciónEstudiándolas desde un punto en las que considera que las relaciones. Espero y te guste y te sirva mi video que hice para ti Ojala que saques 10 en tus calificacionesTe amoSuscribete y like v. Esquemas y mapas conceptuales sobre comprensión lectora y escritura.
Fue ahi donde le origino la idea del comienzo de la Teoria Comprensiva. Teoría crítica de la Información la comunicación los. Max Weber no estaba de acuerdo con la teoría del materialismo dialectico ya que decía que dejaba de lado lo especifico de la actividad humana.
Una introducción a la teoría. Download teoria contable mapa conceptual. Analizar mediante qué acción los actores cumplen con sus aspiraciones en función de fenotipos heredados o socializados.
En este mapa conceptual se trata de sintetizar aunque reductivamente todo el aporte de la teoría crítica a las ciencias sociales. Qué consecuencias tiene lo anterior respecto del comportamiento de otros actores y el sentido de su acción intersubjetividad. MAX WEBER Considerado como Mediante el primer teórico de las organizaciones teoría de la DominaciónEstudiándolas desde un punto en las que considera que las relaciones estructuralista de poder no son propias del trabajador sino de la asignación de su puesto Ya que según weber la estructura permite que ésta permanezca a través de los mediante la cual surge el modelo de cambios.

Ejemplo De Mapa Conceptual Grupal Sobre Un Tema De Fisica El Ejemplo Download Scientific Diagram

Pin De Linith Ortega En Las Estaciones Linith Mapa Conceptual Grado Y Ejercicios

Pdf O Uso De Mapas Conceituais Como Instrumento Didatico Para Identificar Indicios De Aprendizagem Significativa Em Diferentes Niveis De Ensino

Docente Ana Lia Macedo Sociologia General Sociologia Comprensiva De Sociologia Teorias Del Aprendizaje Consejos De Negocios

Pdf O Uso De Mapas Conceituais Como Instrumento Didatico Para Identificar Indicios De Aprendizagem Significativa Em Diferentes Niveis De Ensino
Leitura De E Book Em Formato Linear E Em Formato De Mapa Conceitual Compreensao Processamento E Estrategias

Pdf O Uso De Mapas Conceituais Como Instrumento Didatico Para Identificar Indicios De Aprendizagem Significativa Em Diferentes Niveis De Ensino

Mapa Conceptual Problemas Practicos Y Dilemas Respecto Al Reading Download Scientific Diagram

Mapa Conceptual De Las Caracteristicas Del Aprendizaje Situado Aprendi Aprendizaje Teorias Del Aprendizaje Mapa Conceptual

Mapa Conceptual De Kant Mapa Conceitual Mapa Mapas Mentais

Pdf O Uso De Mapas Conceituais Como Instrumento Didatico Para Identificar Indicios De Aprendizagem Significativa Em Diferentes Niveis De Ensino

Mapa Conceptual De Estereoisomeria Mapa Conceptual Mapas Componer
Leitura De E Book Em Formato Linear E Em Formato De Mapa Conceitual Compreensao Processamento E Estrategias

Mapa Conceptual Sobre Confiabilidad De Acuerdo Al Programa De La Catedra De Teoria De Los Tests De La Escuela De Ps Escuela De Psicologia Mapa Conceptual Mapas









Posting Komentar untuk "TeorÃa Comprensiva Mapa Conceptual"