Mapa Conceptual Sobre La Guerra Cristera
Política de intolerancia religiosa Ciencias Sociales II Gobierno Roy Mauricio Castillo Beltrán - 436 Promulgación de la Constitución de 1917 1924 1928 Plutarco Elías Calles La Iglesia Artículo 3 Artículo 5 Artículo 27 Artículo 130 Enfrentamientos La Iglesia Antagonismo Intereses de carácter. La Guerra Cristera también llamada Guerra de los Cristeros o Cristiada fue un conflicto armado de México que se prolongó desde 1926 a 1929 entre el gobierno y milicias de laicos presbíteros y religiosos católicos que resistían la aplicación de la llamada Ley Calles que proponía limitar el culto católico en la nación.
Mapa Conceptual De La Guerra Cristera Guia Paso A Paso
Guardar Mapa Conceptual - Guerra Cristera - 1926 1929 para más tarde.
Mapa conceptual sobre la guerra cristera. El campo de la psicología es sumamente amplio pero trataremos de englobar lo más importante para que así puedas realizar un mapa conceptual bastante completo donde resaltes los aspectos más relevantes de la psicología en general porque como te comentamos abarca mucho más de lo que puedes llegar a pensar. Debido a la guerra a los campos de concentración la resolución final 6 millones de judíos Heridos y mutiladosRefugiados por ejemplo los polacos que emigraron - Desplazados. De forma muy general la guerra de los cristeros fue un conflicto que duro alrededor de 3 años 1926-1929 en la nación mexicana entre el gobierno de Plutarco Elías calles y la milicia de laicos presbíteros y religiosos católicos que estaban en contra de las nuevas leyes como la prohibición del clero en la política privaba a las iglesias de bienes raíces e impedía el culto fuera de.
Acerca de la guerra cristera. Luego metió el cuerpo de la niña a una canasta de ropa y lo cubrió para después subirse a un taxi rumbo al. Mapa Conceptual - Guerra Cristera - 1926 1929.
Qué fue la guerra. Abrir el menú de navegación. Causas de la cristiada.
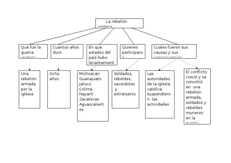
Qué estados del país hubo le-vantamientos quiénes participa-ron cuáles fueron sus causas y. Cristera cuántos años duró en. Guerra de reforma Intervención francesa Medidas de separación entre la Iglesia y el Estado Dictadura de Porfirio Díaz 1870-1910 Gobernantes de México Se calmó Llevaron a la práctica.
ABC - La Iglesia recibe más fondos que nunca del IRPF pero pierde 300 Mil Contrinyentesdocx. Guerra cristera Quienes participaron. Mapa Conceptual De La Segunda Guerra Mundial.
Mapa conceptual sobre la guerra cristera. Guerra cristera 1. GUERRA CRISTERA 3 años Gobierno-iglesia.
La rebelión predominó en la región. Mapa debe contener los siguien-tes elementos. Un mapa conceptual de la guerra cristera diseñado especialmente para responder tu pregunta se encuentra en la imagen adjunta.
Mapa Conceptual La Reforma. Prohibió hablar sobre ella No hay muchos documentos 2. Encuentra una respuesta a tu pregunta mapa conceptual de la historia de la guerra cristera risa1 risa1 09032016 Historia Primaria contestada.
Tu mapa debe contener los siguientes elementos. Guerra Cristera En 1917 establecía una desde 1926 a 1929. Tratados y Planes de México.
Después de que los militares católicos se unieran bajo el lema Viva Cristo Rey y pelearan como guerrilleros contra en gobierno en 1929 el presidente Emilio Portes Gil logró pactar con la Iglesia y pacificar a los rebeldes. Fin de la Guerra Cristera En octubre de 1927 el embajador de Estados Unidos en México fue Dwight Whitney Morrow. BLOQUE IV COMPRENDO Y APLICO Después de leer este tema y la sección Un dato interesante elabora un mapa conceptual acerca de la guerra cristera.
Rebelion CristeraGuerra Cristera 1926-1929 Mapa Conceptual 1. El ejército cristero estuvo compuesto básicamente por peones y aparceros rurales dirigidos por antiguos militares revolucionarios ex partidarios algunos de ellos de Pancho Villa Emiliano Zapata y participaron. Mapa conceptual de la Ilustración.
Linea de tiempo 5. La guerra cristera de acaba en 1929. 0 Sign In Sign Up for Free Sign Up.
Mapa Conceptual - Guerra Cristera - 1926 1929 by eliseo7antonio7jimen. Es un breve mapa mental que te habla sobre la Guerra cristera y lo que sucedio ensus diversos ambitos. La Revolucion de Ayutla y la Constitution de.
Centro-occidentalEl conflicto se suscitó principalmente entre Plutarco Elías Calles la iglesia católica y los creyentes. Morrow quería poner fin al conflicto. Marcar por contenido inapropiado.
Elabora un mapa conceptual. LA GUERRA CRISTERA por Giovan Montoya 1. Orden de los gobiernos que obligaban a alemanes y japoneses a volver a su país una vez finalizada la guerra.
Él inició una serie de reuniones con Calles. Mapa Conceptual - Guerra Cristera - 1926 1929 by eliseo7antonio7jimen. La Guerra Cristera fue un conflicto que tuvo lugar en México durante los años 1926 y 1929.
De los católicos tratan de invadir e invaden esferas de política y gobierno y provocan movimientos de desorden e incitan velada o claramente a la rebeldía. El período presidencial de Calles se acercaba al final y el presidente electo Álvaro Obregón debe asumirá el cargo el 1 de diciembre de 1928.
![]()
Gobierno De Plutarco Elias Mapa Mental Studocu

Fue Un Conflicto Armado Desde 1926 A 1929 By Raul Rodriguez On Prezi Next

La Guerra Cristera By Joaquin Atilano Issuu

La Guerra Cristera By Miguel Perez
Rebelion Cristera Mapa Conceptual

Guerra Cristera By Fernando Polo Issuu

Rebelion Cristera Guerra Cristera 1926 1929 Mapa Conceptual
Mapa Conceptual De La Guerra Fria Guia Paso A Paso
Estructura De Un Mapa Conceptual Guia Paso A Paso
La Guerra Cristera Mindmeister Mapa Mental

Haciendo Historia Mapa Conceptual Sobre La Situacion Problema

Del Enfrentamiento Historico Entre Estado E Iglesia En Mexico Al Aprovechamiento Economico Del Conflicto Cristero A Traves Del Turismo Religioso
Diferencia Entre Mapa Mental Y Mapa Conceptual Guia Paso A Paso
Cuadro Conceptual Cuadro Sinoptico
![]()
La Guerra Cristera By Joaquin Atilano Issuu








Posting Komentar untuk "Mapa Conceptual Sobre La Guerra Cristera"