Mapa Conceptual De La Poesia Para Niños
álbum fotos de poetas 8. Una vez tengáis formado el grupo debéis seleccionar una palabra del poema que encontraréis en el documento facilitado.

Tipos De Estrofas Mapa Conceptual Mapa Conceptual Los Tipitos Mapas
Esta separata didáctica lo podrás obtener GRATIS en formato PDF y contiene temas como.

Mapa conceptual de la poesia para niños. Hacer uso de mapas conceptuales permite comprender y organizar todas las ideas de forma significativa de. Haz clic aquí para centrar el mapa. Aquí encontraras la ficha de El Poema para niños de Segundo Grado de Primaria o que tengan entre 7 y 8 años de edad este tema se trabaja en el área de Redacción y Producción de Textos.
30-mar-2018 - Mapa conceptual de la historieta - Fuente. Caricatura de la poesía 6. Guía metodológica para el profesorado.
Fannyrhades fannyrhades 21012016 Castellano Secundaria contestada Hola como puedo hacer un mapa conceptual de la poesia 1 Ver respuesta fannyrhades está esperando tu ayuda. Creación de un poema colectivo Para realizar esta tarea vas a formar un grupo de cuatro personas. Línea de tiempo de la poesía 3.
Scribd es red social de lectura y publicación más importante del mundo. Competencias objetivos y contenidos. El Poema para Segundo Grado de Primaria.
Scribd es red social de lectura y publicación más importante del mundo. Rúbrica de evaluación para el docente y para el alumnado. Poema Los griegos entendían que podría haber tres tipos de poesía la lírica o canción cantada con acompañamiento de lira o arpa de mano que es el significado que luego se generalizó para la palabra incluso sin música.
Hola como puedo hacer un mapa conceptual de la poesia Recibe ahora mismo las respuestas que necesitas. Erotismo y poesía. 20-nov-2014 - Mapa conceptual sobre la cultura china realizado por las compañeras de clase.
Para realizar bien la selección debéis leer el poema y llegar un acuerdo en el grupo. La poesía del griego ποίησις acción creación. Nunca es demasiado pronto para adentrarse con los niños en el maravilloso universo de la poesía.
El Genero Lirico Youtube. Los versos pueden acompañar a los niños en su crecimiento aprendizaje y desarrollo por eso en esta ocasión hemos realizado un pequeño recopilatorio de poemas cortos que riman para leer con los niños de primariaMuestra estas poesías infantiles a tus hijos o alumnos y disfruta aún más. Scribd ist die weltweit größte soziale Plattform zum Lesen und Veröffentlichen.
Avatares de los creadores de la web. Crear un mapa mental. Vídeo poema 20 de Neruda 7.
Elementos De Un Poema - Mapa Conceptual. Cuando haya resultados de autocompletar disponibles usa las flechas hacia arriba y abajo para revisarlos y la. El mapa conceptual es una técnica utilizada con frecuencia por los estudiantes como método de aprendizaje debido a que permite dar una sinopsis de un tema en concreto.
Libro dominio lunar 5. Aqui estão recomendações sobre Mapa Conceptual Sobre La Poesia Como Genero Literario. Elementos De Un Poema - Mapa Conceptual.
Las Partes de un Poema. El primero es una metáfora de la sexualidad la segunda una erotización del lenguajeLa poesía huye a veces de los libros para anidar extramuros en la calle enel silencio en los sueños en la piel en los escombros incluso en la basuraDonde no suele cobijarse nunca es en el verbo de los subsecretarios de los comerciantes o de los lechuguinos de televisión. La dramática o teatral y la épica o narrativa.
Por FINN UNIVERSE - hace 5 años. Fragmentos de poemas 4.
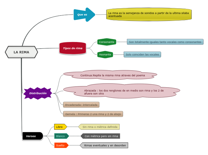
Mapa Conceptual La Poesia Rima Haiku

Liseth Jaimes Do 3 Poesia Mapa Conceptual Mapa Conceptual Mapa Conseptual Mapas
Recursos Literarios De La Poesia Mapa Mental

Ejercicios Para Pronunciar La R Fuerte Diseno Mapa Mental Mapas Y Mapas Mentales

Como Hacer Un Mapa Mental Guia Paso A Paso Y Ejemplos Editables

Es Un Mapa Conceptual Sobre La Poesia De La Epoca Desazon Desarraigo Poesia

Cartelera Del Medio Ambiente Mapa Conceptual Bingo De Letras

Mapa Mental Poesia Tecnica Escritura Diagrama Paquete De Expresion Texto Mapa Poesia Png Pngwing

Mapa Conceptual De La Poesia Lirica Brainly Lat

Mapa Mental Sobre Las Caracteristicas Del Romanticismo Romanticismo Mapa Mental Emociones

Para Repasar Literatura I Literatura Apuntes De Lengua Como Elaborar Un Ensayo











Posting Komentar untuk "Mapa Conceptual De La Poesia Para Niños"