Mapa Conceptual Metales Y Aleaciones
Mapa conceptual los sofistas. MATERIALES METALICOS - Mapa Conceptual.
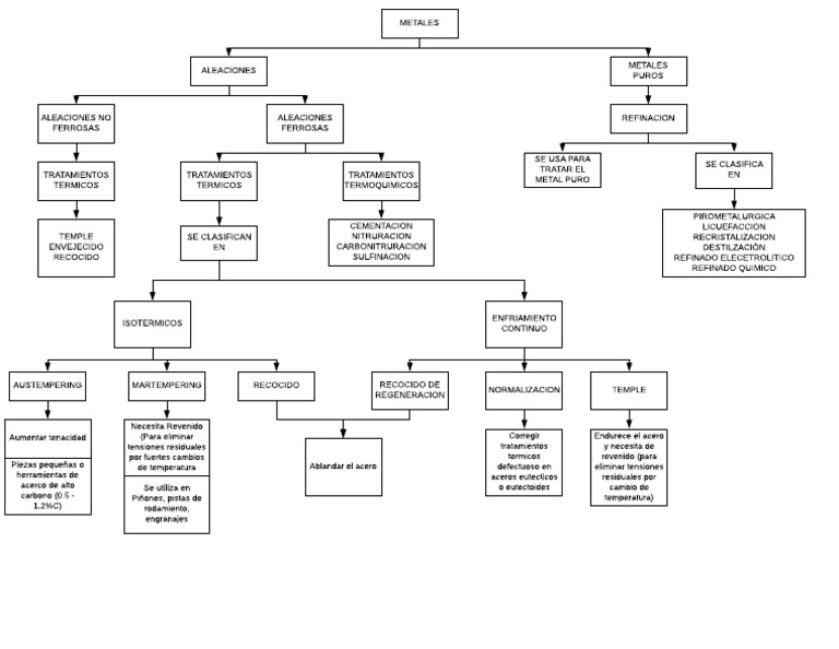
Mapa Conceptual Tratamiento De Metales Conocimiento Procedimental Quimica
Poseen una estructura interna común.
Mapa conceptual metales y aleaciones. En este mapa conceptual se presentan disttintos tratamientos termicos y algunas de sus especificaciones by david_becerra_84 in Taxonomy_v4 Science Mathematics Chemistry. Mapa conceptual metalurgia. We would like to show you a description here but the site wont allow us.
0 0 122KB Read more. MATERIALES METALICOS - Mapa Conceptual. METALES METALES PUROS ALEACIONES ALEACIONES NO FERROSAS ALEACIONES FERROSAS TRATAMIENTOS TERMICOS TEMPLE ENVEJECID.
Son aquellos en cuya composición no se encuentra el hierro. Los metales ferrosos o férricos son aquellos cuyo elementobase es el hierro. Una aleación es una mezcla sólida homogénea de dos o más metales o de uno o más metales con algunos elementos no metálicos.
Haz clic aquí para centrar el mapa. Crear un mapa mental. Metales no ferreos No ferrosos Aluminio Cobre zinc plomo estaño Oro plata titanio 10.
Un mapa conceptual organiza la información a partir de una idea principal unida a otras ideas o conceptos secundarios mediante conectores y proposiciones. Metales y Aleaciones SA. Las aleaciones sustitucionales se dan en metales de radio electronegatividad y carga similares con igual número de coordinación como por ejemplo Ni y Cu C12.
Teléfonos Lada 81 8346-1035 8346-4217 8346-3767 8346-7376. Las aleaciones no ferrosas son la adecuada resistencia a distintos tipos de esfuerzos mecánicos el buen comportamiento frente a la corrosión la elevada conductividad eléctrica y maquinabilidad 13. El calor específico coeficiente de expansión temperaturas o entalpias de fusión y solidificación y caracterización de los efectos térmicos - también bajo condiciones corrosivas - son algunas de las áreas de gran interés en el.
Tipos de metales y aleaciones universidad autónoma de nuevo león facultad de ingeniería civil alumno. Son sólidos a temperaturas normales Excepto el galio y el mercurio. Mapa Conceptual Tratamiento de Metales.
View A1 LYGFpptx from ACTIVIDAD 1 at Valle de México University. Mapa conceptualpptx - materiales y aleaciones propiedades materiales aluminio cobre estau00d1o magnesio niquel plomo zinc antimonio al cu sn mg ni pb zn. Mapa Conceptual de Mercados de Metales.
10 0 20KB Read more. Mapa conceptual que trata sobre los metales. Aleaciones de titanio beta.
Aunque elevadas adiciones de vanadio o de molibdeno producen una estructura enteramente b a temperatura ambiente ninguna de las aleaciones beta están aleadas. Electrones neutroneso protones neutronesd. Por diana gomez - hace 3 años.
Salinas betancourt adrián yonari catedrática. Aleaciones de titanio alfa. En este mapa conceptual se presentan disttintos tratamientos termicos.
Metales como el oro la plata y el cobre fueron utilizados desde la. Se extraen de los minerales de las rocas. Aleación Te explicamos qué es una aleación y los tipos de aleaciones que pueden fabricarse.
Los más importantes son siete. Permiten aumentar la dureza resistencia mecÁnica disminuir el alargamiento y la conductividad elÉctrica disminuir el punto de fusiÓn y mejorar la resistencia a la corrosiÓn y a la oxidaciÓn. Cobre zinc plomo estaño aluminio níquel y magnesio.
24 1 646KB Read more. De todos los metales y aleaciones utilizados para la industria aproximadamente el 20 corresponde a los no ferrosos. Estas aleaciones contienen normalmente un 5 de aluminio y 25 de estaño ambos elementos son estabilizadores de la fase a y endurecedores por solución sólida 333.
Metales y aleaciones Definicin Caractersticas Hierro y sus aleaciones Metales y aleaciones no. Crear un mapa mental. Se forma a partir de dos o mas materiales lo cual genera propiedades que.
Metales y Aleaciones 21. Estos metales son solubles en todas proporciones y da una serie continua de disolución sólida como se vio en el tema anterior. La metalúrgicaes la rama que.
Las aleaciones son combinaciones metÁlicas o metales con otros elementos. Mapa conceptual metales y aleaciones. Metales se llaman a aquellos materiales que son buenos conductores del calor y la electricidad poseen alta densidad tienen una elevada capacidad de reflexión de la luz y son sólidos en temperaturas normales excepto el mercurio.
Además algunos ejemplos de esta mezcla metálica.
Mapa Conceptual Rosi Rieles Aleacion

Metales Y Aleaciones Clasificacion Propiedades Y Metalurgia Ppt Descargar

Metales Y Aleaciones Mindmap Eksempel

El Blog Del Profesor Francisco Diaz Uceda Tecnologia Industrial I Tema 7 Metales No Ferrosos

Metales Y Aleaciones Clasificacion Propiedades Y Metalurgia Ppt Descargar
Mapa Conceptual Hp Hierro Rieles

Mapa Conceptual Jose G Uzman 1

Metales Y Aleaciones Clasificacion Propiedades Y Metalurgia Ppt Descargar

Metales Y Aleaciones No Ferrosos Mindmeister Mapa Mental

Fundiciones Ferrosas Guia De Ferrosos
Mapa Conceptual De Mercados De Metales Plata Rieles

Mapa Conceptual Sobre La Corrosi Corrosion El Deterioro Transparent Png 915x659 Free Download On Nicepng

Metales Y Aleaciones Clasificacion Propiedades Y Metalurgia Ppt Descargar
Metales Y Aleaciones Mapa Mental

Metales Y Aleaciones Clasificacion Propiedades Y Metalurgia Ppt Descargar

Energia En El Margarita Salas Noviembre 2015






Posting Komentar untuk "Mapa Conceptual Metales Y Aleaciones"