Mapa Conceptual De Cargas Electricas En Movimiento
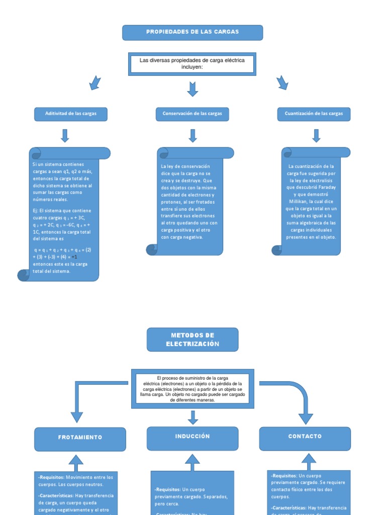
Concepto del movimiento de cargas en un campo eléctrico. No hay destrucción ni creación neta de carga eléctrica la carga total de un sistema aislado se conserva.
Mapa Conceptual De La Energia Guia Paso A Paso
Mapa conceptual de electricidad by cris_cule10 in Types Maps.
Mapa conceptual de cargas electricas en movimiento. El ODE muestra una animación donde se puede ver el movimiento de una carga entre las armaduras de un condensador donde la intensidad del campo eléctrico es prácticamente constante. Movimiento de las cargas en presencia de B. Es la rama de la física que estudia los fenómenos resultantes de la distribución de cargas eléctricas en reposo esto es del campo electrostático 2.
CARGAS ELÉCTRICAS EN MOVIMIENTO Continua CC cuando el campo eléctrico se mantiene constante y los electrones se mueven en el mismo sentido. EL MOVIMIENTO de las fuerzas eléctricas o impulso eléctricos a través de medios que permitan distribuir y movilizar dicha energía sin que pierda su propiedad. Es una forma de energía que resulta del movimiento de electrones.
La carga electrica 41. Carga Eléctrica - Mapa Conceptual. Por Ansasa Jc - hace 2 años.
El sentido de la corriente inducida es tal que el campo magnético que dicha corriente produce se opone a la variación del flujo que la causó. CARGAS EN MOVIMIENTO. Movimiento de cargas eléctricas.
Electromagnetismo 11 La carga eléctrica Esta es una propiedad física taxativa de partículas subatómicas que se muestran. Acerca de este recurso. Haz clic aquí para centrar el mapa.
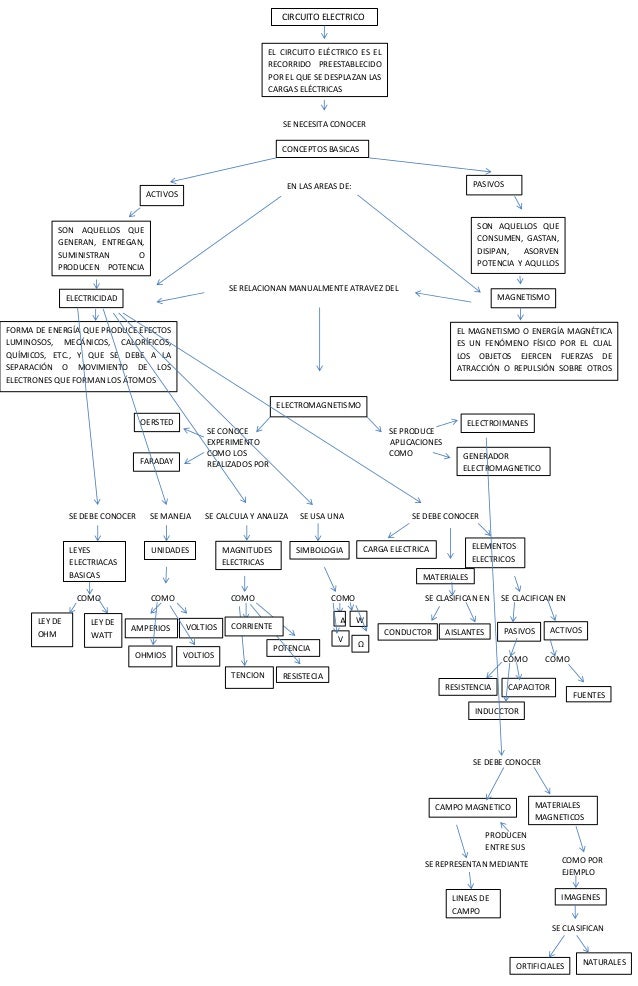
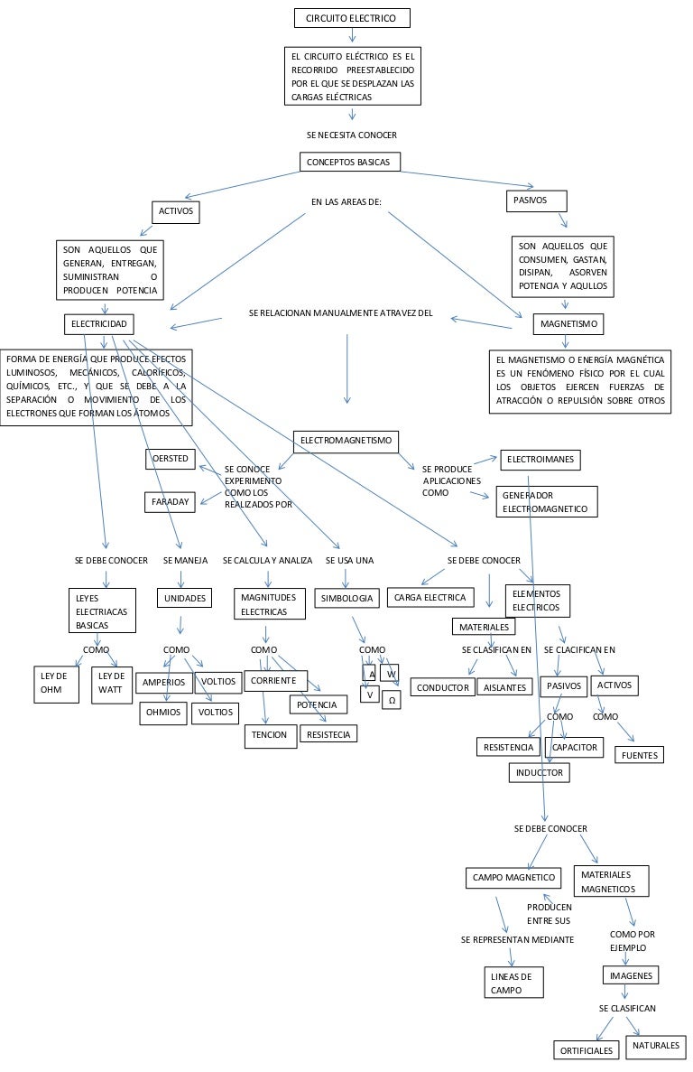
ELECTRICIDAD Fundamentos Generación de electricidad Distribución de electricidad Para comprender la electricidad debemos conocer la estructura de la materia y los fen ómenos asociados a las cargas el éctricas eléctricos y magnéticos La electricidad se utiliza sobremanera por. Magnetismo - Mapa Conceptual. Un mapa conceptual de la electricidad todos esos son concepto de electricidad así que solo debes acomodarlos para que tu información contenga aquellas palabras aquí te dejo nos conceptos para que hagas tu mapa.
Mapa conceptual de cargas electricas en movimiento. Alterna CA el campo eléctrico cambia alternativamente de sentido los electrones occilan para un lado y para otro del conductor ley de. Corriente electrica - Mapa Conceptual.
Un circuito en serie es una configuración de conexión en la que los bornes o terminales de los dispositivos generadores resistencias condensadores inductores interruptores entre otros se conectan sucesivamente es decir el terminal de salida de un dispositivo se conecta a la terminal de entrada del dispositivo. Mapa conceptual de Cargas electricas by ivan6garces-1 in Taxonomy_v4 Science Mathematics. Para el estudio de la electricidad el átomo con sus partículas elementales electrón protón y neutrón.
NATURALEZA DE LA ELECTRICIDAD. Movimiento de cargas eléctricas. MAPAS CONCEPTUALES SOBRE EL MAGNETISMO Y SUS SUBTEMAS.
Corriente electrica - Mapa Conceptual. Principio de conservación de la carga. ELECTRICIDAD por C Rismty9 1.
Qué es la electricidad. Mapa Conceptual De La Electricidad Guia Paso. Por Genessys Gonzalez - hace 3 años.
Magnetismo - Mapa Conceptual. Carga Eléctrica - Mapa Conceptual. Crear un mapa mental.
Es una propiedad de la materia que se Propiedades De Las Cargas presenta en dos tipos. En este vídeo se presenta una breve explicación de como se mueven las cargas eléctricas en presencia de un campo eléctrico. Cuando cargas del mismo tipo se encuentran se repelen y cuando Densidad De Carga son diferentes se atraen.
La electricidad es originada por las cargas eléctricas en reposo o en movimiento y las interacciones entre ellas. La electricidad es un conjunto de fenómenos producidos por el movimiento e interacción entre las. View resumen y mapa conceptualpdf from ELECTRONIC 10045 at ITESM.
Todo depende según la afirmación del físico que escribió la ley de la sobre o por el cuerpo cargado de electricidad. Corriente electrica - Mapa Conceptual. Soncarga dp Prebencion de los riesgos electricos.
También se muestra una interesant. Mapa Conceptual De Cargas Electricas En Movimiento Se pueden modificar la diferencia de. Inicialmente los alumnos recurrieron.
Cargas en movimiento 1. Con masa y sin carga eléctrica. Giran en torno al núcleo.
Establece que Positiva y negativa. Es una propiedad intrínseca. Se pueden modificar la diferencia de.
Energía limpia transportable. Poca masa y la misma carga eléctrica del protón pero negativa. Haz clic aquí para centrar el mapa.
Crear un mapa mental. Cuando un cuerpo se electriza la adquiere.
Mapa Conceptual Cargas Carga Electrica Electron
Mapa Conceptual De La Electricidad Guia Paso A Paso
Mapa Conceptual De La Electricidad Guia Paso A Paso

Moratalla Salinas Mapa Conceptual La Corriente Electrica

Mapa Conceptual De Los Metales Y No Metales Carga Y Energia Electrica Energia Electrica Mapa Conseptual Electrica
Mapa Conceptual Modulo5 Electrodinamica

Realizar Un Mapa Conceptual Sobre Fuerzas Electricas Brainly Lat

Mapa Conceptual Del Atomo Mapa Conceptual Mapa Conseptual Mapas
Mapaconceptual La Corriente Electrica

Mapa Conceptual Electricidad Conceptos Basicos Yolfred Uzcategui
Mapa Conceptual De Electricidad Magnetismo Generacion De Electricidad Y Conclusiones Magnetismo Electricidad









Posting Komentar untuk "Mapa Conceptual De Cargas Electricas En Movimiento"