Mapa Conceptual Contestado
AsignaturaAnatomia 746 Consentimien to Inf ormado. Sigue los siguientes pasos.
Existen muchas clases de animales que pueden ser vertebrados o invertebrados.

Mapa conceptual contestado. Aorta - Resumen Anatomía con orientación clínica. 429361272 M9 u1 s3 - Resumen Taller de Elaboración de. Resumen de Anatomía del Plexo Braquial.
Por Angelica Manrique - hace 3 años. Conocer y hacer ll Ahora que ya conoces los pasos para crear un mapa conceptual es. 02 de octubre de 2014.
Añade tu respuesta y gana puntos. Por Emilio Flambo Heras - hace 4 años. DEBATE - Mapa Conceptual.
Problemario Matematicas 1 Contestado. Dentro de los invertebrados encontramos insectos y arácnidos como la hormiga o el escarabajo y la araña roja o la tarántula respectivamente que son todos ellos artrópodos. Realiza el mapa conceptual del siguiente texto.
P ar a est o se le inf orma que su participación es. A continu ación se uste d será par ticipe de una encuest a par a estudio net amente e ducativ o donde. Nuevas preguntas de Geografía.
Al igual que todas las máquinas de alta tecnología necesita de una computadora central que controle y administre cada una de sus funciones y movimientos. Crear un mapa mental. If you continue browsing the site you agree to the use of cookies on this website.
Haz clic aquí para centrar el mapa. Mapa conceptual corteza cerebral. Crear un mapa mental.
10-ene-2014 - Explora el tablero Mapas conceptuales de Christian Jonathan Angel que 426 personas siguen en Pinterest. Mapa conceptual de fuerzas que modelan el relieve porfa contestado 1 Ver respuesta oraliaglz88975 está esperando tu ayuda. Mapas Conceptuales de Geografiapdf.
INMIGRACIÓN - Mapa Conceptual. Ver más ideas sobre mapas mapa conceptual estrategias de estudio. Mapas conceptuales constitucion ALEJANDRA CORREA 9-1 ANGIE CATALINA CIFUENTES MAPA 1 MAPA 2 Complemento.
Que es el arrendamiento. 12 TREN DE Fuerzas - Apuntes 13. Haz clic aquí para centrar el mapa.
Este material define de forma clara el mapa conceptual así como los elementos que lo integran y los pasos para elaborarlo. La conexión o relación entre dos ideas se representa por medio de una línea inclinada vertical u horizontal llamada conector o línea ramal que une ambas ideas. Mapa conceptual del sistema nervioso Sabías que el cuerpo humano es una compleja máquina que requiere armonía en cada una de sus piezas para poder llevar una vida normal.
Un mapa conceptual es una forma breve de representar información. Elementos con los que se construye un mapa conceptual. Cada una de ellas se presenta escribiéndola encerrada en un óvalo rectángulo u otra figura geométrica Conectores.
Mapa conceptual participacion ciudadana Slideshare uses cookies to improve functionality and performance and to provide you with relevant advertising. Mate 3 Grado Contestado By Itsa1exyt Pages 151 200 Flip Pdf Download Fliphtml5. Mapa Conceptual De Elementos Constitutivos Del Estado Plurinacional.
Se le pedir án datos personales y labor ales. Libro De Matematicas 3 Grado 2020 Contestado Desafios Matematicos 3 P 16 21 Youtube. Beta oxidación Resumen Diseño e implementación de circuitos que emplean Flip-Flops.
INMIGRACIÓN - Mapa Conceptual. Mapas Conceptuales de Geografiapdf. DEBATE - Mapa Conceptual.
No existe un mapa conceptual correcto o perfecto los errores solo ocurren si las relaciones entre conceptos son incorrectas.
![]()
Mapa Conceptual Contestado Decadencia Del Partido Dominante By Kassac Reyes Garcia Issuu

Necesito Un Mapa De Los Tipos De Mapa Conceptual Brainly Lat

Mapa Conceptual Resuelto De La Mitologia Nordica Brainly Lat

Lee El Mapa Conceptual Y Construya 10 Preguntas Con Respuesta Solo Respuestas Serias Si No Es Asi Brainly Lat

Mapa Conceptual Del Tema Que Relacion Hay Entre Los Estimulos Del Medio Y El Sistema Nervioso Brainly Lat

Completa El Mapa Conceptual Propuesto Brainly Lat

Si Me Lo Completas Te Doy Corona Pero Si Solo Respondes Por Puntos Te Denuncio Brainly Lat

Elabora Un Mapa Conceptual Puedes Completar El Mapa De La Siguiente Pagina Porfav0rrrrr Brainly Lat

2 Elabora Un Mapa Conceptual Puedes Completar El Mapa De La Siguiente Pagina Brainly Lat

Como Elaborar Un Mapa Conceptual Ejercicios Desarrollados Youtube
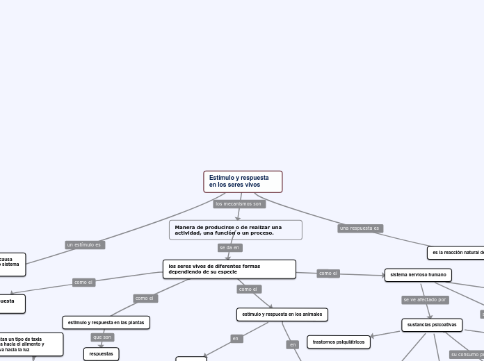
Estimulo Y Respuesta En Los Seres Vivos Mapa Mental

Mapa Conceptual De Fuerzas Que Modelan El Relieve Porfa Contestado Brainly Lat

Mapa Conceptual De El Nucleo Celular Brainly Lat

Mapa Conceptual De Las Plantas Ayuda Por Favor Brainly Lat

Tarea Wesquest Mapas Conceptuales

Actividad Completa El Mapa Conceptual Sobre El Estudio De La Geografia Plis Si No Saben No Respondan Brainly Lat

1 Parte I Mapa Conceptual 30 Indicacion A Analiza Como Se Relaciona La Ciencia Brainly Lat

1 Completa El Siguiente Mapa Conceptual Con Las Palabras Motivacion Comportamientos Motores Brainly Lat







Posting Komentar untuk "Mapa Conceptual Contestado"