Articulo 27 Constitucional Mapa Conceptual
Haz clic aquí para centrar el mapa. De las fracciones del artículo 27 de la Constitución Política de los Estados Unidos Mexicanos que hablen del derecho a la propiedad en México también incluir al menos 5 artículos que se encuentren en otras leyes que hablen del derecho a la propiedad.

Mapa Conceptual Procedimiento De Justicia De Paz
Fin ññ la capacidad para adquirir el dominio de las tierras y aguas de la nacion se regira por las siguientes prescripciones.
Articulo 27 constitucional mapa conceptual. 100 4 100 encontró este documento útil 4 votos 677 vistas 1 página. Primer Jefe del Ejército Constitucionalista encargado del Poder. Included Elaboración de demanda en materia procesal civil a juicio oral 216-Texto del artículo-1515-1-10-2014 1203 Mapa conceptual 1 Ensayo Santo.
Constitución 1917 Comité Conmemorativo Mapa Conceptual. I5158 Número de lista. MAPA Conceptual articulo 107 Y 103 constitucional.
ARTICULA 27 DE LA CONSTITUCION DE 1917 - Mapa Mental. Mapas conceptuales constitución política cic. 0304 Análisis Económico del.
Reformas a la Constitución de 1917. 30012015 102759 AM 102759 por administrador INEHRM. Take a look at our interactive learning Mind Map about Artículo 27 Constitucional or create your own Mind Map using our free cloud based Mind Map maker.
35 Número de Salón. Mapa conceptual del Artículo 27 Constit- Mapa Mental. Documentos de la Historia Constitucional de México.
Mapa conceptual derechos constitucionales 1. Solo los mexicanos por nacimiento o por naturalización y las sociedades mexicanas tienen derecho para adquirir el dominio de las tierras. Por Naydet Cordero Rojas - hace 3 meses 277.
El objetivo es reconocer el artículo 27 de la Constitución Mexicana a través de realizar un mapa conceptual. La propiedad de las tierras y aguas del territorio nacional corresponden a la Nación. CONCLUSION La mayoría de los países cuentan con un sistema jurídico en donde la Constitución Política tiene la mayor jerarquía y de ella se deriva la validez del resto de normas que se encuentran por debajo de la misma.
100 2 100 encontró este documento útil 2 votos 991 vistas 3 páginas. La cual ha tenido y tiene el derecho de trasnmitir el dominio de ellas a particulares constituyendo la propiedad privada. Guardar Guardar Mapa Conceptual Derecho Constitucional para más tarde.
Constituciones de México. 100 2 100 encontró este documento útil 2 votos 1K vistas 1 página. Por ANA MARIA BUENO PANG - hace 4 años 1791.
Haz clic aquí para centrar el mapa. Puede encontrar el siguiente material relacionado con artículo 27 Constitucional. Congreso Constituyente y Constitución de 1917.
En el MARCO TEORICO DOCTRINAL se pueden advertir el concepto básico del Derecho Agrario el de Propiedad en el Derecho Mexicano las modalidades de la misma así como la evolución histórico conceptual de los elementos relacionados con el tema. De -27 Artículos Transitorios de empezar a decir claramente algo-Parte Orgánica. Hacer clic para expandir la información del documento.
Crear un mapa mental. Opmerking title assignedTo start. Door Naydet Cordero Rojas - 3 maanden geleden 283.
Haz clic aquí para centrar el mapa. View Articulo 27- Mapa conceptualpdf from DERECHO PR ACCESORIOS at Universidad de Guadalajara. Artículos Constitucionales 115 al 123 Mapa Conceptual Cargado por.
Artículos Constitucionales 24 al 48 Mapa Conceptual Cargado por. Constitucion politica de los estados unidos mexicanos. Klik hier om uw map te centreren.
Nota title assignedTo iniciar. Mapa conceptual del resumen del artículo 27 constitucional. Es una acción Contempla en procedimiento a seguir cuando sean vulnerados derechos constitucionales o bien cuando exista una amenaza inminente de violación de los mismos.
Mapa Conceptual Qué te pareció esta información. Mapa Conceptual Articulo 27 Constitucional ensayos y trabajos de investigación. Mapa conceptual del Artículo 27- Mindmap - Voorbeeld.
Mapa Conceptual Derecho Constitucional. MAPA CONCEPTUAL DE LA LEY REGLAMENTARIA DEL ARTÍCULO 27 CONSTITUCIONAL. Mapa Conceptual Del Artículo 27 Constit-.
Da clic sobre la imagen para ampliarla. Gina Milagro García Moreno CI. Hacer clic para expandir la información del documento.
OCTUBRE DE 1814 CONSTITUCIÓN ACTUAL 2014 Constitución publicada en el Diario Oficial de la Federación el 5 de febrero de 1917 El C. Por Marco Urbina - hace 2 años. Noviembre de 1949 se promulga la nueva constitución política por lo tanto este día se conoce como el día de la democracia costarricense Garantías sobre el trabajo que da la constitución política de Costa Rica Articulo 56 El trabajo es un derecho del individuo y una obligación con la sociedad.
Crear un mapa mental.
Recurso De Revision Mapa Mental
Mapa Mental Inteligencia Policia Inteligencia

Garantias Individuales Mindmeister Mapa Mental
10 Claves Para Entender La Crisis Del Campo Mexi Mindmeister Mapa Mental

Pdf Mapa Conceptual 3 Hipotesis

Mapa Conceptual Del Articulo 27 Const Carte Mentale
Mapa Conceptual Del Articulo 27 Myslitelnaya Karta
Salud Unidad I Mapa Conceptual Mapa Mental

Derecho Constitucional Ppt Video Online Descargar

Mapa Conceptual Constitucional
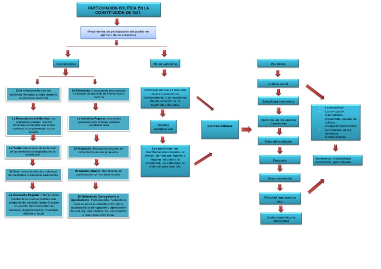
Mapa Conceptual Participacion Politica En La Constitucion De 1991 Corrupcion Politica Constitucion

Mapa Conceptual Derechos Constitucionales
Mapa Conceptual Ciencias Politicas Justicia
Mapa Conceptual Del Articulo 27 Constit Mapa Mental
Mapa Conceptual Derecho Constitucional Ley Constitucional Constitucion

Derecho Agrario Y El Articulo 27 Constitucional Mindmeister Mapa Mental







Posting Komentar untuk "Articulo 27 Constitucional Mapa Conceptual"