Nif C 6 Mapa Conceptual
IN9 Como se establece en la NIF A-5. Es un Conjunt d Normas conceptual es y Normas particulare s emitidas por CINIF.

Nif Mapa Conceptual By Giselle Fuentes
Norma de Información Financiera C-11 CAPITAL CONTABLE por Julie Jaramillo 1.
Nif c 6 mapa conceptual. IN4 Con la emisión de la NIF C-6 se converge con las normas establecidas por la Norma Internacional de Contabilidad 16 Propiedades planta y equipo NIC 16 y se mejoran los criterios normativos del anterior Boletín C-6 Inmuebles maquinaria y equipo. El alcance de esta NIF es para todo tipo de entidades que emitan estados financieros en los términos establecidos por la NIF A-3 Necesidades de los usuarios y objetivos de los estados financieros. PROPIEDADES PLANTA Y EQUIPO se clasifica en su alcance se aplica a.
Mapa conceptual de las Normas de Información Financiera. Activos Conforma do por. NIF C-6 Propediades planta y equipo El objetivo de esta NIF es establecer las normas particulares de valuación presentación y revelación relativas a los inmuebles maquinaria y equipo.
Haz clic aquí para centrar el mapa. Estructura de las normas de información financiera. Mind Map by albertobriseeno.
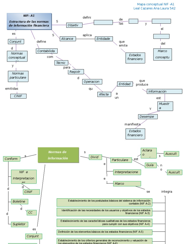
Mapa conceptual NIF -A1 Leal Cazares Ana Laura 542 NIF- A1 defini es un Conjunt d Normas conceptual es y Normas partic. Legislación Página 4 Con la emisión de la NIF CIN4 -6 se converge con las normas establecidas por la Norma Internacional de Contabilidad 16 Propiedades planta y equipo NIC 16 y se mejoran los criterios normativos del anterior Boletín C-6 Inmuebles maquinaria y equipo. Scribd ist die weltweit größte soziale Plattform zum Lesen und Veröffentlichen.
Mapa Conceptual NIF a-5. By carll_canul in Types School Work general und mapa. Crear un mapa mental.
La NIF C-6 dicta que las propiedades planta y equipo en los estados financieros se clasifican en. 67 encontró este documento útil Marcar este documento como útil. Particulares NIF A -8 Mapa conceptual NIF -A1 Leal Cazares Ana Laura 542 NIF- A1.
Compartir en Twitter Compartir en Facebook Compartir en Pinterest. Enviar esto por correo electrónico BlogThis. Enviar por correo electrónicoEscribe un blogCompartir con TwitterCompartir con FacebookCompartir en Pinterest.
NORMAS DE INFORMACIÓN FINANCIERA. 52 2 30KB Read more. Mapa Conceptual NIF A-6 Publicadas por Unknown a las 2340.
NIF C-8 - Mapa Conceptual. NIF C-6 Propiedades Planta y Equipo ALCANCE. Establecer las normas de.
Por Diana Gabriela López Garduño - hace 8 años. Elaboracion del MAPA CONCEPTUAL DE LA NIF C6 2016 by hocico4torcido. La NIF C-6 se divide en normas de valuación presentación y revelación las cuales comprenden las normas generales y específicas referentes a las propiedades planta y equipo.
Descargue como DOCX PDF o lea en línea desde Scribd. Guardar Mapa Conceptual NIF a-6 para más tarde. Provisiones- Valuación Inicial Mejor estimación valor presente.
Presentación y revelación de las perdidas que integran el capital contable en el estado de situación financiera de una entidad lucrativa. Balance General Pasivo s Capita l Costos y gastos Entidades Integrado por los siguientes e. Mapa Conceptual de Las NIF.
Unknown 24 de febrero de 2018 1517. Publicado por Ramos Ramirez Miguel Angel en 2018. Un activo es un recurso controlado por una entidad.
A un 33 le pareció que este documento no es útil Marcar este documento como no útil. Por carlos sanchez - hace 3 años. Además se actualizan las referencias con el actual Marco Conceptual.
Presente virtualmente ineludible probable posible y remota identificada cuantificada en terminos monetarios que representa una disminución futura de recursos económicos derivada de operaciones ocurridas en el pasado. Los elementos del costo inicial y sus modificaciones el tratamiento contable de. La NIF C-6 debe aplicarse en el reconocimiento contable de una partida de propiedades planta y equipo o de un componente de la misma partida salvo cuando otra NIF requiera o permita un tratamiento contable diferente.
Haz clic aquí para centrar el mapa. El objetivo de esta norma es. NIF C-8 - Mapa Conceptual.
Marcar por contenido inapropiado. NIF IN8 La NIF C-6 se fundamenta en el Marco Conceptual de la Serie NIF A especialmente en las NIF A-2 Postulados básicos NIF A-2 NIF A-5 Elementos básicos de los estados financieros NIF A-5 y NIF A-6 Reconocimiento y valuación NIF A-6. NIF - Mapa Mental.
Mapa Conceptual NIF a-6 by Miguel. Además se actualizan las referencias con el actual Marco Conceptual. Establecer las normas de valuación 12.
Valuacin presentacin y revelacin relativas a las propiedades plata y equipo. Que están destinadas a la producción pero no cumplen con la definición de inventarios deben tratarse conforme a la NIF C-6 Inmuebles maquinaria y equipo.

Evidencias Contabilidad Financiera I 2016

Evidencias Contabilidad Financiera I
Mapa Nif C 8 Activo Intangible Precios
Nif B2 Mapa Conceptual Pdf Contabilidad Economias
Nif C 11 Capital Contable Mindmeister Mapa Mental
Actividad 1 3 Mapa Conceptual Nif C 11 Compartir Finanzas Dividendo

Nif C 6 Propiedad Planta Y Equipo By Elion Mx

Contabilidad Financiera Nif C 5 Y Nif C 6

Nif C6 Propiedad Planta Y Equipo By Montserrat Cortes
Mapa Conceptual De Las Nif Estado De Resultados Estado Financiero

Contabilidad Financiera Nif C 5 Y Nif C 6

Contabilidad Electronica Fiscal Ppt Video Online Descargar
Nif C 4 Inventarios Mindmeister Mapa Mental

Contabilidad Financiera Nif C 4 C 5 Y C 6
Estructura De Las Normas De Informacion Adimen Mapa





Posting Komentar untuk "Nif C 6 Mapa Conceptual"